浙江省发布数字政府建设“十四五”规划
发布时间:2021-06-22 来源:浙江省人民政府门户网站

日前,浙江省印发了《浙江省数字政府建设“十四五”规划》(下称《规划》)。《规划》提出,到2025年,形成比较成熟完备的数字政府实践体系、理论体系、制度体系,基本建成“整体智治、唯实惟先”的现代政府,省域治理现代化先行示范作用显现。到2035年,数字化驱动政府深化改革和生产关系变革成效凸显,数据要素流通机制健全,全面实现用数据决策、用数据服务、用数据治理、用数据创新。《规划》具体部署了六大主要任务:

整体高效的运行管理体系:

提高政府机关数字化运行管理能力

推进数字政府管理体制机制改革

构建优质便捷的普惠服务体系:

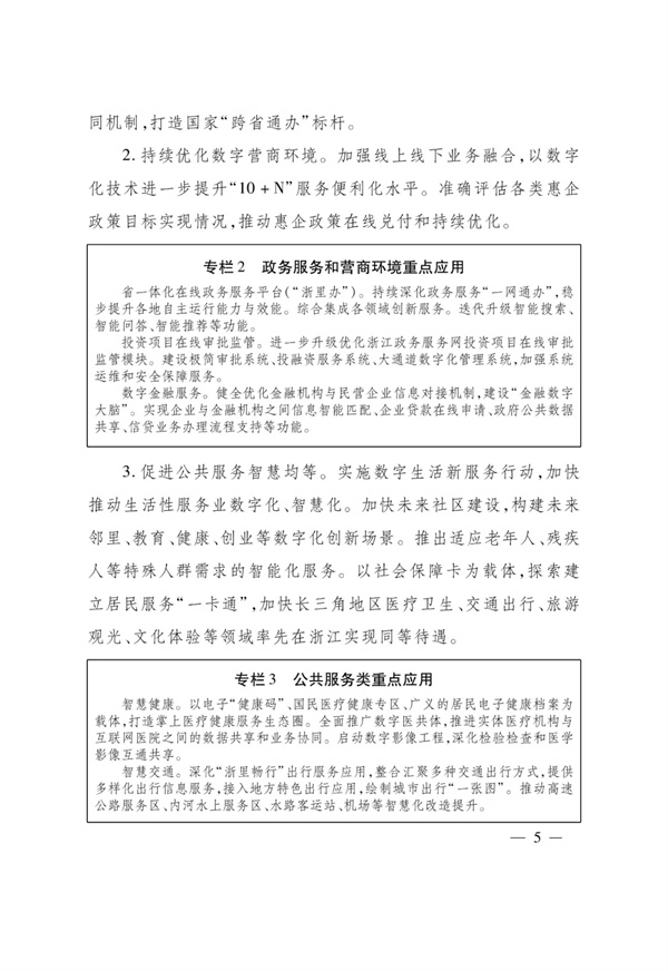
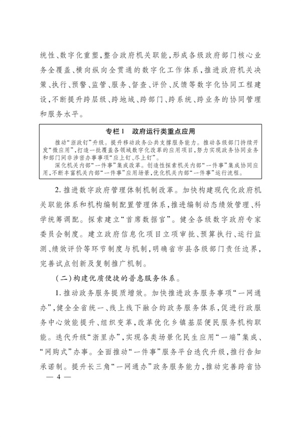
推动政务服务提质增效

持续优化数字营商环境

促进公共服务智慧均等

创新全域智慧的协同治理体系:

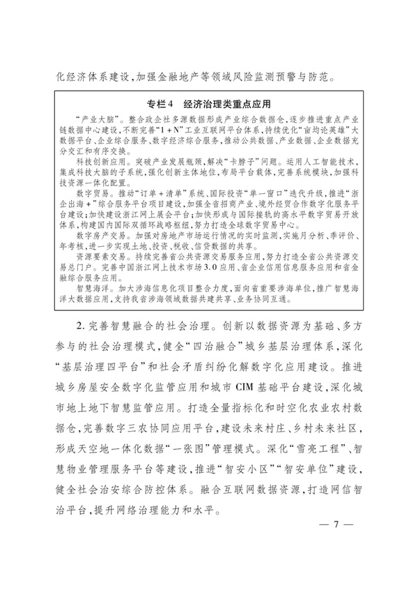
加强科学有效的经济治理

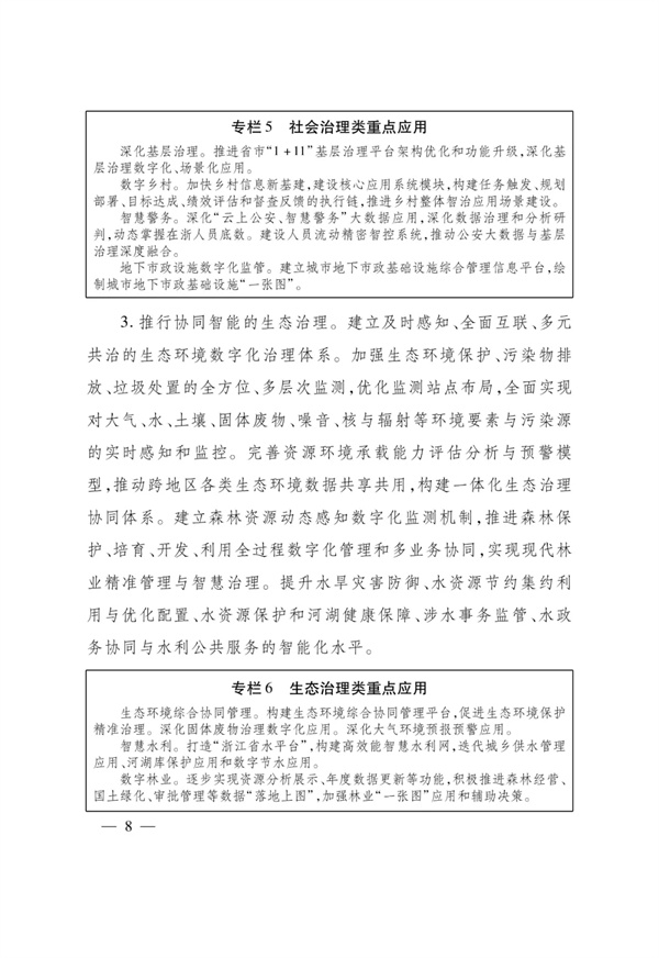
完善智慧融合的社会治理

推行协同智能的生态治理

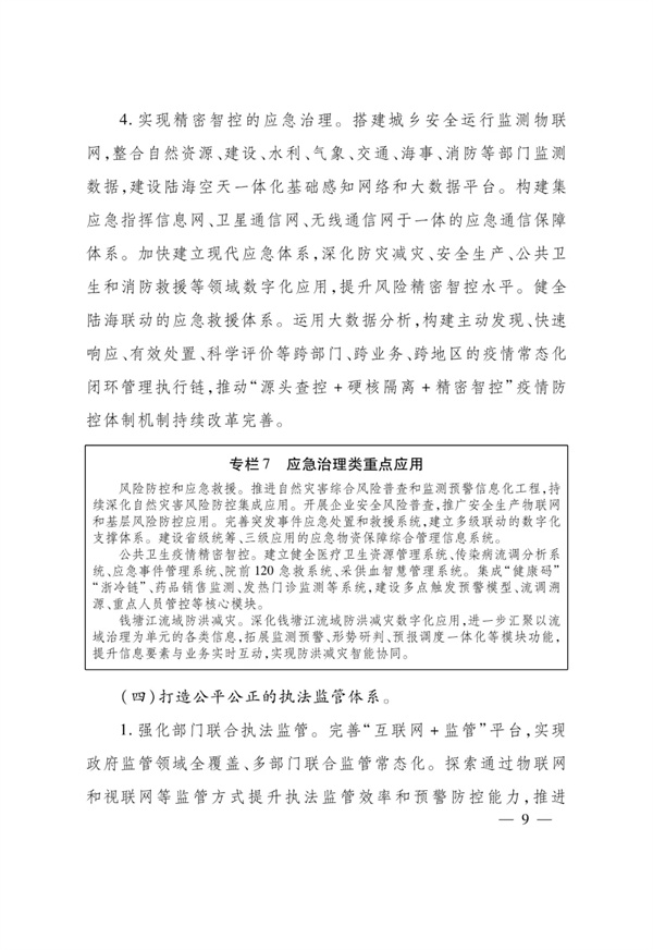
实现精密智控的应急治理

打造公平公正的执法监管体系:

强化部门联合执法监管

加强信用监管数据互联互通

提升重点领域监管能力

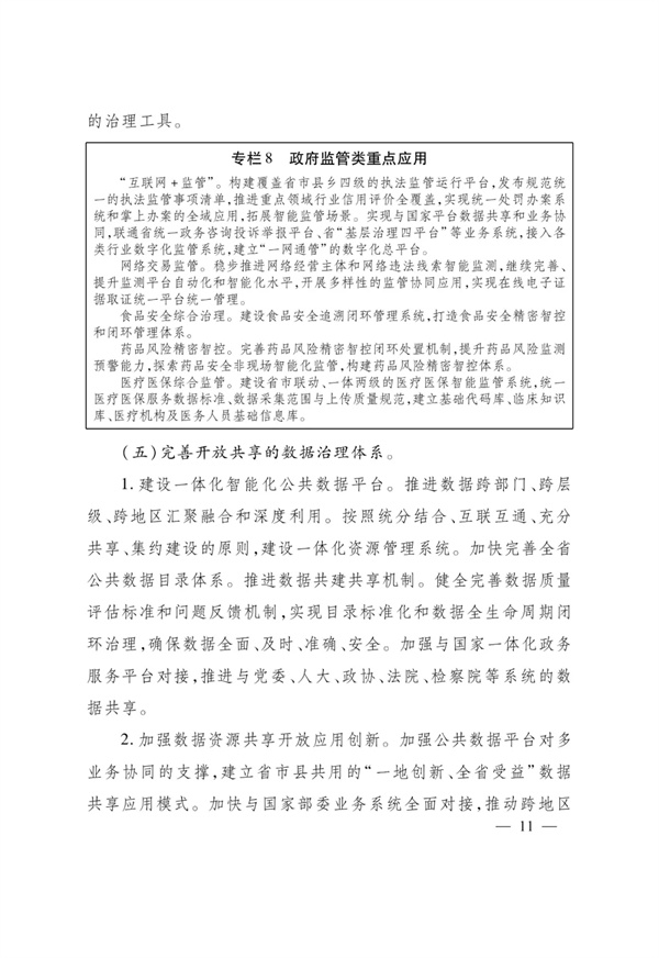
完善开放共享的数据治理体系:

建设一体化智能化公共数据平台

加强数据资源共享开放应用创新

   提升智能安全的技术支撑体系:

   提升数字政府基础设施能力

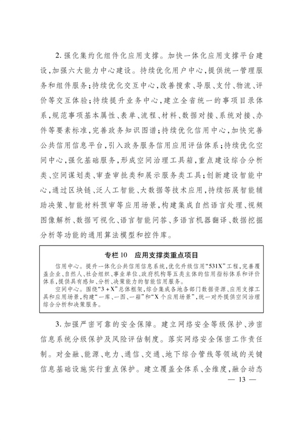
强化集约化组件化应用支撑

加强严密可靠的安全保障

围绕6大主要任务,浙江省将打造一体化智能化公共数据平台,推动“浙政钉”“浙里办”“互联网+监管”等重点应用的优化升级。

规划全文



责编:梅亚川