


为深入贯彻落实党中央、国务院关于加快数字化发展、推进网络强国建设、加快建设数字中国的决策部署,抢抓新一轮科技革命和产业变革重大机遇,大力推进“数字云南”建设,用“数字”为经济赋能、为发展提质、为治理增效,依据《云南省国民经济和社会发展第十四个五年规划和二〇三五年远景目标纲要》,制定本规划。
一、发展基础与形势
(一)发展成就
“十三五”时期,省委、省政府以高度的历史使命感谋划建设“数字云南”,数字基础不断夯实,数字产业快速发展,数字应用加速创新,打造了一批在全国叫得响的“单项冠军”,数字化发展成为推动云南高质量跨越式发展的重要引擎。
数字基础设施建设取得积极进展。信息基础设施建设不断加快,完成全光网省建设,固定宽带实现行政村100%覆盖,省际互联网带宽能力达28Tbps(太比特/秒)。移动通信设施建设成效显著,建成4G基站21.5万个,4G网络行政村覆盖率达100%,完成5G基站建设1.9万个。数据中心初具规模,全省共建成数据中心标准机架数超4万架。云南省人工智能重点实验室、云南省海量语言信息处理工程实验室等研究机构先后落成,多项南亚东南亚语言处理研究成果达到国内领先、国际先进水平。
数字政府治理能力持续提升。政务服务能力不断加强,基本建成对接国家平台,联通省、州市、县、乡、村五级的网上政务服务平台,政务服务事项网上可办率95%、全程网办和零跑动率34%,初步实现“一网通办”。打造“一部手机办事通”APP,实现20个办事主题1363个事项“掌上办”,构建“无处不在”的移动政务服务。社会管理能力持续提升,公共安全治理更加精准,公安高清视频监控不断完善,新一代移动警务终端实现100%入网。交通数字化管理水平快速提升,全省高速公路光网、感知网初见雏形,实现部分路段路网运行信息实时采集。数字生态文明建设取得积极进展,云南省环境资源数据中心持续升级,汇聚超过5.6亿条生态环境数据,初步建成林业资源“一张图”,建成防汛抗旱、水资源等专题库,有效支撑数字生态应用发展。
数字经济发展进入快车道。数字产业化规模实现快速增长,2020年全省信息产业实现主营业务收入1703亿元,“十三五”时期年平均增速超20%。电子信息制造业方面,移动终端、显示器等实现“云南造”,硅晶圆片实现量产,成功突破一批稀贵金属电子材料技术。软件与信息技术服务业方面,以区块链为突破口,挂牌成立全国首个省级区块链中心,在商品溯源、公共资源交易、电子票据等领域打造了一批应用示范。产业数字化转型提振加速,行业应用场景不断拓展。农业数字化方面,打造105个电子商务进农村综合示范县,数量位居全国第一。制造业数字化方面,累计实施省级智能制造试点示范项目73项,有效带动生产效率提高、运营成本降低。服务业数字化方面,持续开展“一部手机游云南”建设,实现游客服务、行业监管的数字化与智慧化。智慧物流建设成效显著,建成国家交通运输物流公共信息平台云南区域交换节点和云南国际“现代物流云”综合信息服务平台。
数字社会建设加快推进。居民电子健康档案、人口信息数据入库工作持续推进,全省累计发放65万张居民电子健康卡(码),实现就诊“一码通”。在全省各州、市、县、区部署教育资源公共服务平台,提供各类教学资源超过120万个。建成社会保险系统、公共就业服务系统。在全国率先实现社会救助资金全程电子化发放,发行加载金融功能的社会保障卡,全省社会保障卡持卡人数突破4500万人,社会保障覆盖面持续扩大。省级智慧养老平台录入全省主要养老机构近4000家,实现了养老服务机构统一管理。
数字城市建设成效初显。昆明市五华区、玉溪市、大理市、蒙自市、弥勒市、文山市先后成为国家智慧城市试点,初步实现城市管理数字化,有效带动全省数字城市创新发展。建成一批市域治理中心平台,配备网格信息采集设备,形成覆盖州、市、县、区、乡、村的网格化管理体系,有效提升社会治理工作现代化水平。“刷脸就行”工程加快推进,一批酒店、旅游景点、商业区实现刷脸入住、刷脸入园、刷脸支付。
面向南亚东南亚辐射中心数字枢纽建设稳步推进。昆明成为全国第四个拥有三大基础电信企业国际通信出入口局的城市,我省与缅甸、老挝建成跨境传输光缆和国际信道出入口,国际传输带宽达1.03Tbps,国际网络信息基础设施服务能力显著提升。跨境贸易发展成果显著,2020年全省跨境电子商务进出口规模达13.53亿元,建成云南省跨境电子商务公共服务平台,提供通关、报检、融资、物流等“一站式”服务,建立中国—东盟自由贸易区商务门户平台,积极推动跨境电商合作。构建中国(云南)国际贸易“单一窗口”,在全省多个边民互市点实现无纸化通关全覆盖。上线南博会数字化平台,成功举办“永不落幕的南博会”。
(二)存在问题
尽管全省数字化发展取得阶段性成果,但仍存在数字化基础支撑能力弱、数字经济竞争力不强、数字化创新应用不够、数据共享协同水平不高、数字化要素保障不足等问题。
一是数字化基础支撑能力弱。我省尚不属于国家级互联网骨干直联点,尚未建成国际互联网数据专用通道,昆明国际通信出入口局尚不具备国际互联网落地业务,在全国网络结构布局中流量汇聚能力不强,枢纽地位亟待提升。城乡数字鸿沟依旧存在,全省有约5000个20户以上自然村未实现4G网络覆盖。政府数字化基础相对薄弱,应用支撑能力不足,尚未建立统一的公共核心基础平台,政务信息化建设“纵强横弱”、“分散碎片”普遍存在,有39.6%的政务信息系统运行在业务专网上,各类纵向业务专网自成体系,大部分与政务外网之间相互封闭、不能有效联通,制约了政府数字化转型。
二是数字经济竞争力不强。2020年全省数字经济核心产业增加值占GDP比重仅3.85%,远低于7.80%的全国平均水平。行业缺乏龙头企业、独角兽企业等带动,在大数据、人工智能、区块链等核心技术领域应用创新能力不足,产业整体竞争力较弱。重点产业数字化转型水平依旧不高,工业互联网、能源互联网、农业物联网等技术应用尚未得到规模推广。“上云用数赋智”发展刚刚起步,中小微企业数字化转型平台、公共服务供给仍然不足,传统产业粗放、低效发展方式尚未得到根本转变。
三是数字化创新应用不够。公共服务、社会治理等各领域数字化应用广度和深度仍然不足,服务便利化、普惠化水平仍需提升。基层系统录入和操作负担重,政府治理、城市管理等领域数字化应用创新水平较低。数据中心应用需求不足,全省大数据中心使用率仅25%左右,数字化赋能效用没有得到充分释放。各领域各部门对数字化发展认识仍存在不足,数字素养有待提高,在数字化建设中思路不清晰、重点不突出、发展支撑弱,数字化在各行业各领域未能实现全面突破。
四是数据共享协同水平不高。全省政务信息化体系建设集约化水平不高,“烟囱效应”现象明显,“信息孤岛”大量存在。政府部门间数据交换共享机制尚未形成,数据壁垒依然突出,省直党政机关现有的457个主要政务信息系统分别由185个软件厂商承建,且采用不同技术架构标准和规范。数据资源有效开发利用不足,移动政务应用协同效应未能发挥,应用领域局限,未形成百花齐放的全局态势。政府数据与市场、社会数据的融合深度不足,经济社会治理能力有待提升。
五是数字化要素保障不足。省、州市、县三级的体制机制保障需进一步优化,发展政策、资金等要素保障需进一步增强。数字经济相关专业人才缺口较大,特别是业务和技术复合型的高端人才、企业家人才、实用型人才严重缺乏。省内企业、高等院校和科研院所之间合作不够密切,未能形成产学研用一体化发展态势。创新投入不足,2020年,全省研究与试验发展(R&D)经费投入强度仅为1%左右,远低于全国2.4%的平均水平,无法满足数字化发展的创新要求。
(三)面临形势
从国际形势看,全球已进入以数字化、网络化、智能化为主要特征的第四次工业革命时代,以5G、云计算、大数据、人工智能、区块链等为代表的数字技术创新周期大幅缩短,创新活力、集聚效应和应用潜能加速释放,数字技术正在全面融合渗透经济社会生活的各个领域,对社会治理、生产生活的赋能作用快速增强,数字化发展已成为各国重塑全球竞争力、谋求竞争新优势的共同选择。
从国内形势看,党的十八大以来,着眼中华民族伟大复兴的战略全局和世界百年未有之大变局,习近平总书记从实现“两个一百年”奋斗目标的战略高度,多次强调要适应我国发展新的历史方位,全面贯彻新发展理念,加快网络强国、数字中国建设,大力发展数字经济,以信息化培育新动能,用新动能推动新发展,以新发展创造新辉煌。党中央、国务院把加快数字化发展提到前所未有的高度,在《中华人民共和国国民经济和社会发展第十四个五年规划和2035年远景目标纲要》中对数字化发展设置专门篇章进行谋篇布局。
从省内形势看,目前我省正处在转变发展方式、优化经济结构、转换增长动力的关键时期,习近平总书记两次考察云南并发表重要讲话,站在历史和全局的高度,对云南省情特征、发展方位、工作重点作出精辟判断、给予精准指导,为新时代云南发展进一步打开了视野,指明了路径。“十三五”时期,省委、省政府高度重视数字化发展,把数字化作为推动高质量发展的重大举措,坚持数字经济、数字政府、数字社会、数字城市同步推进,数字技术同全省经济社会各领域融合创新不断深化,形成了一批具有全国影响力的应用示范,为促进稳增长、调结构、惠民生提供有力支撑。
二、总体要求
(一)指导思想
以习近平新时代中国特色社会主义思想为指导,全面贯彻党的十九大和十九届历次全会精神,深入贯彻落实习近平总书记关于网络强国、数字中国的重要论述和考察云南重要讲话精神,立足新发展阶段,完整、准确、全面贯彻新发展理念,融入新发展格局,以推动高质量发展为主题,以创新引领、数据驱动为核心,夯实数字基础设施,深化数字开放合作;坚持以问题为导向、以需求为牵引的原则,聚焦人民群众需求,从经济社会发展实际出发,协同推进数字经济、数字政府、数字社会建设,以数字化转型驱动生产方式、生活方式和治理方式变革,为云南高质量跨越式发展提供强大支撑。
(二)主要原则
创新驱动,引领发展。深入实施创新驱动发展战略,提升新一代数字技术的创新和应用能力,以科技创新带动产业创新,以体制机制创新推进经济社会各领域数字化发展,打造数字应用大省。
集约共享,共建共用。加强“数字云南”统筹建设,推进基础设施与应用系统集成建设,加速实现网络互连、信息互通、资源共享,最大限度避免“信息技术壁垒”和“软件系统各自为政”,努力实现数字资源社会效益的最大化。
统筹布局,协调共进。落实“滇中崛起、沿边开放、滇东北开发、滇西一体化”区域协调发展战略,充分发挥比较优势,推动城乡区域融合发展和跨区域合作,形成统筹有力、竞争有序、优势互补、共享共赢的区域数字化协调发展新格局。
开放合作,互利共赢。主动服务和融入国家发展战略,对内把握粤港澳大湾区、成渝经济圈等建设机遇加快产业合作。对外积极参与“一带一路”建设,打造外向型数字经济发展模式,建设面向南亚东南亚辐射中心数字枢纽。
积极稳妥,安全有序。加快构建泛在互联、融合智能、安全可靠的数字基础支撑体系,加强网络和信息安全监管、落实安全管理责任,坚持安全保障与项目同步规划、同步建设、同步运行,确保网络、应用和数据的安全。
(三)发展目标
到2025年,数字基础设施趋于完善,数字经济成为经济发展重要增长点,数字社会服务模式快速创新,数字政府运行与治理效能显著提升,为人民群众提供安全、舒适、便利的现代化和智慧化生活环境。
数字基础设施泛在智联。信息基础设施全面升级,光纤宽带网、无线宽带网、物联网实现深度覆盖,基本完成重点城市基础设施网络化、智能化升级,建成全省一体化大数据中心体系,人工智能、区块链等基础设施有力支撑社会治理、公共服务和生产生活应用。
数字经济发展动能强劲。数字技术竞争力显著提升,形成一批有一定创新能力、比较优势明显的产业集聚区。数字产业化规模显著壮大,数字技术与实体经济实现深度融合,传统产业数字化转型深入推进,数字经济发展新动能快速释放。
数字政府实现高效协同。深入推进科技创新与政府自身革命相结合,实现党政部门间网络跨层级、跨区域、跨行业横纵串联贯通、数据资源整合共享、业务流程高效协同、政府决策科学智慧、社会治理精准有效。“互联网+政务服务”水平大幅提高,政务服务事项基本实现线上办理。
数字社会达到普惠便捷。形成高效便捷的数字化公共服务体系,教育、医疗、养老、交通等民生领域数字化建设取得明显成效,城市数字基础设施更加完备,数字城市治理实现跃升,数字乡村治理服务水平显著提升,人民生活数字化发展加快,公民数字素养不断提升。
面向南亚东南亚辐射中心数字枢纽初步建成。争取昆明区域性国际通信业务出入口局升级为全业务局,建成昆明国家级互联网骨干直联点。互联网国际出口带宽进一步扩容。数字经济“走出去”取得显著成效,数字技术、数字贸易、数字金融、数字人文交流等领域与周边国家合作进一步加深,跨国界、跨地域的数字经济合作更加活跃。
数字生态体系健康安全。数字化发展政策体系基本健全,网络信息安全防护水平迈上新台阶,关键数据资源安全保护能力显著增强,全省数字化创新发展活力得到充分激发。

三、着力夯实数字基础设施
打造高速互联的通信网络设施。推进全省城市骨干网络升级与扩容,积极申报建设国家级互联网骨干直联点,加快全省百兆宽带接入比例,面向重点区域持续扩大千兆固定宽带接入覆盖范围。持续开展4G网络优化补点,推进5G网络规模部署,促进5G和4G协同发展。加快泛在物联感知网络部署,推进智能传感器布设,支撑物联网应用发展。积极推进卫星遥感、通信、导航定位等有关产业发展,加快行业应用创新。
推进IPv6(互联网协议第6版)规模应用。优化IPv6服务性能,提升云服务平台、内容分发网络的IPv6服务能力,推动数据中心、边缘云等支持IPv6。拓展IPv6行业融合应用,重点开展电子政务外网、政务云平台、政府网站等IPv6改造,积极推动工业、农业、教育、医疗、社会保障等行业IPv6应用发展。
建立集约高效的算力基础设施。支持发展绿色大数据中心,加快部署为人工智能、区块链技术应用提供专门服务的算力中心,谋划建设超算中心等高性能计算算力基础设施,探索建设国际互联网数据中心,推动边缘数据中心按需布局,构建布局均衡、协同供给、梯次连续的算力基础设施体系。加快推进省级国防动员潜力数据中心等重点行业算力基础设施建设,积极争取国家各类数据中心在我省布局建设。推进云南一体化大数据中心体系建设,引导全省数据中心资源集约利用、统筹布局。
发展开放便捷的数字应用设施。积极建设人工智能技术开发平台、通用能力服务平台、专业能力服务平台等,支撑人工智能行业应用的快速研发与落地。持续推进安全可扩展的区块链公共服务平台与服务网络建设,支持区块链应用快速上线,推动云南区块链产业发展。
四、打造协同善治数字政府
以推动数字政府改革为目标,以应用需求为导向,以提升政府服务质量和工作效率为切入点,基于政务云等信息化基础设施,加快推进政府信息化建设,打造“一网协同”、“一网通办”、“一网统管”政府运行与服务管理模式。
(一)夯实数字政府基础支撑能力
1.建设集约高效的政务云
建设省级政务云和云安全保障体系,统一提供政务云服务和通用安全服务,各地各部门原则上不再单独建设基础设施,已建不符合要求的政务云平台原则上不再继续扩容。政务云实行省统一部署或省、州市两级节点部署、互联互通。按照“非涉密系统应上尽上”原则,推进政务信息系统上云工作,加快实现政务信息系统共建共享。打造政务云“两地三中心”容灾备份体系,为政务信息系统和数据资源提供高可靠灾备服务。推进全省电子政务外网拓面、扩容。
2.推进统一公共支撑平台建设
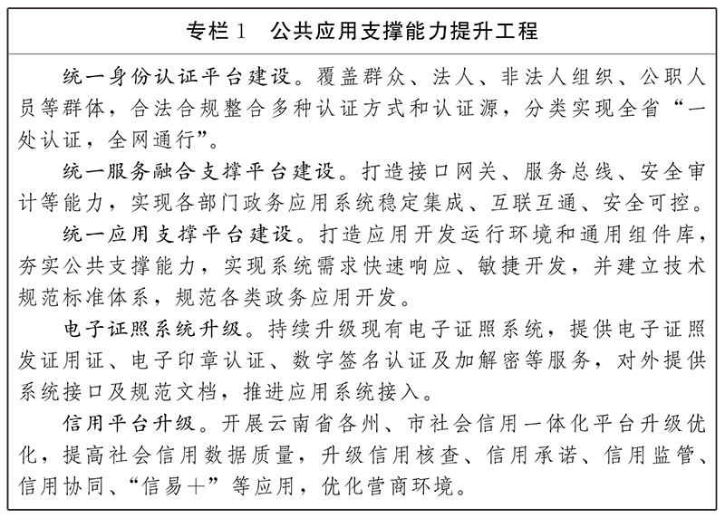
建设统一身份认证平台、统一服务融合支撑平台、统一应用支撑平台,强化对各类应用支撑和对接力度,提升政务信息系统协同和开发能力。省直有关部门现有政务系统,经技术改造后接入相关平台,新建系统按照统一数据、业务接口标准接入,鼓励州市级政务系统接入。省级统一部署人工智能、政务区块链等基础平台,提供智能化工具、底链支撑及感知数据整合。各地各部门原则上不再单独建设公共支撑平台。

3.建设一体化政务数据资源体系
加快构建并完善人口、法人、自然资源和空间地理、社会信用信息库、电子证照库等基础库以及各地各部门业务主题库和有关专题库,动态更新、叠加、关联数据,形成多维度的人、事、物信息体系。加快完善可信数据共享交换体系,建设统一的政务数据共享交换平台、数据资源目录,省直各部门已建、新建非涉密系统采用数据接口方式接入平台,加快各类政务数据共享。建立全省统一数据标准和重点行业数据标准,为数据治理、数据管理、数据分析等提供依据。落实数据质量保障责任,建立数据质量管理闭环。根据部门职责按需依法依规使用共享数据,加强共享数据使用全过程管理。编制政务数据开放目录,建设统一的政务数据开放平台,向社会提供开放政务数据的查询、下载、应用接口等服务,开展创新应用。

(二)强化机关运行“一网协同”
提升政务协同办公数字化水平,构建统一的政务协同办公平台“云政通”,支持各地各部门网上办文、办事,服务跨部门、跨层级远程办会,提供政务服务事项的集中处理、协同审批及统一效能监管服务。提升决策指挥数字化水平,加快政务应用创新,支持基于“云政通”平台研发各类跨部门、跨层级应用,实现部门协同联动和应用共建共享。建立完善以汇聚数据为基础的部门间数据共享应用机制,建设政务数据共享交换平台,大力推进部门通过平台获取共享数据,促进业务协同和流程优化,减少数据重复采集,减轻群众和基层信息负担。分级构建决策指挥系统,强化政府科学决策辅助能力,探索研发决策执行模拟系统,围绕规划布局、经济调控、应急指挥等构建分析模型,优化决策的合理性和精准性。提升行政监督数字化水平,建设纪检监察、巡视巡察、行政执法监督、审计等问题整改动态监管平台,推进问题发现与整改的全过程闭环可控,实现行政行为全程留痕留印、风险可控和过往可溯。

(三)优化政务服务“一网通办”
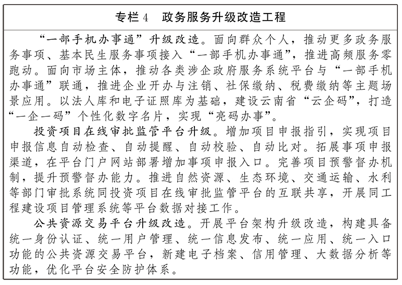
通过与云南人社12333、“一部手机办税费”等各地各部门移动端业务系统对接联通,将“一部手机办事通”升级打造成为群众和市场主体提供一站式移动服务的总门户,提升面向个人、市场主体的政务服务水平。围绕人民群众日常关切的水电气网办理缴费以及就医、社区服务等民生热点,推动服务流程再优化、填报材料再精简。以市场主体获得感与满意度为导向,全面梳理跨部门、跨层级涉企服务事项,打造企业集成套餐服务,进一步归并、简化办理流程,推动材料并表、流程并行、审批并联,并通过可信身份认证、电子证照、数据共享等措施,强化全省在线办理和联合办理能力,政务服务高频办理事项实现“办事不求人、审批不见面、最多跑一次”。

(四)推进省域治理“一网统管”
1.提升数字化经济调节能力
加快政府经济运行调节体系建设。围绕生产、消费、投资、就业、财政、金融、物流、能源等经济运行重点领域,推进经济运行数据采集、治理标准化建设,加快市场主体、生产要素、宏观政策、市场竞争、资源环境等基础数据汇聚,建立经济运行大数据分析计算模拟等模型,开展经济运行分析和预判,分级构建决策指挥系统,为宏观调控、产业政策、风险处置等提供决策支撑。

2.提高数字化监督管理能力
推进市场监管体系数字化转型。针对食品、药品、医疗器械、特种设备等重点产品,开展云南省重点食品(产品)安全信息区块链追溯平台建设,以冷链物流、预包装乳制品、肉制品为突破口,建立全省食品安全追溯主题库,建设来源可查、去向可追、责任可究的追溯体系。推进明厨亮灶、明厂亮线等对接社会公益类、政府监管类信息化平台,接受社会监督。建设网络外卖智能监管平台等,通过从各类交易平台抓取主体数据,开展数据对比分析,并以此为切入点逐步实现对网络交易平台、服务经营者以及其他网络交易服务机构的有效监管,依法查处网络交易中的违法行为。大力推行“双随机、一公开”监管,升级完善监管工作平台,并纳入省“互联网+监管”系统运行。
推进“互联网+监管”建设。升级完善省“互联网+监管”系统,建立健全监管履职评估评价体系,实现监管对象全覆盖、监管过程全记录、监管数据可共享可分析可预警,推动事中事后监管标准化、规范化、精准化。建立全省统一的执法信息公示平台,依法公开行政执法职责、依据、程序、结果等,接受社会监督。

3.优化数字化社会管理能力
打造智慧交通综合管理体系。推动交通基础设施与交通感知网络、通信网络同步建设,推进高速公路、机场、车站等智慧化改造。打造综合交通运输运行协调和应急指挥体系,与公路经营管理单位通信指挥系统、路政应急处置系统、公安交警指挥调度系统的对接,实现“一路多方”的交通运行监测和应急协同应用,推动交通智能化应急指挥体系闭环运行。试点客运电子票证、货运“一单制”等,持续优化数字交通服务能力。积极开展车联网、车路协同和无人驾驶等技术创新试点。推动昆明智慧交通区域辐射示范、保山城乡一体化智慧交通体系示范、玉溪国家电子车牌试点城市等建设,引领全省智慧交通快速发展。

持续加强智慧应急能力建设。围绕安全生产、自然灾害等,建设全省应急通信网络,接入有关单位存量通信网络资源。综合物联网感知、视频监控等手段,构建全域覆盖的应急感知网络和数据采集体系,建设应急管理综合应用平台,实现跨部门和跨层级的业务协同和信息共享。围绕非煤矿山、危险化学品、烟花爆竹等高危行业安全生产重大风险,以及地质灾害、气象灾害、水旱灾害、森林火灾等自然灾害风险,构建风险监测指标体系和监测预警模型,实现全要素综合监测、综合风险评估、灾害风险预警、灾害态势智能分析。建立应急指挥信息系统,实现应急救援智能化、扁平化和一体化指挥作战。

构建立体化智能治安防控综合体系。加快推进公安信息化建设,建设警务云应用生态和网络体系,打造智慧警务,建设智慧公安,构建智慧业务应用体系。持续提升治安防控能力,依托人工智能技术推动刑事侦查的数字化、智慧化和高效化。
统筹推进智慧边防建设。按照“有用、实用、管用、好用、可持续”的原则,聚焦强边固防、打击整治跨境违法犯罪、疫情防控等目标,构建全线智能感知、智能计算、智能预警的数字防御体系,提升边境管控可视化、数字化、智能化水平,为全国智慧边防建设打造云南样本。
4.加强数字化生态治理能力
加强数字生态环境与监管体系建设。搭建全省生态环境监测网络,增强对大气环境、水环境、辐射环境、声环境等的实时感知。开展环境形势综合研判、环境政策措施制定、环境风险预测预警、重点工作会商评估,建立全景式生态环境形势研判模型,提升生态环境管理决策能力。健全事前预警和事中事后监管机制,综合法治、信用、社会等监管手段,用数据助力监管效能提升。推动生态环境信息公开和网上综合信息服务,构建舆情分析引导服务、公共信息公开监督、一站式企业综合服务等能力,建立公平普惠、便捷高效的生态环境公共服务体系。提高生态环境治理数字化水平,加强环境污染治理工艺自动化和智慧化能力建设,切实提升环境污染治理效果。

推动自然资源数字化管理。结合“多规合一”成果,建设全省统一的自然资源与地理空间大数据平台,提供时空基准和“一张图”服务。完善现有时空数据资源,规范云南省时空数据基准,建立时空数据管理和更新维护体系。建设自然资源全生命周期智慧管控体系,发展自然资源调查监测评价、自然资源资产管理、国土空间规划与用途管制等自然资源管理服务应用。

加快数字水利发展。完善水利数据采集体系,加强对雨情、水情、工情、水资源、水环境、水生态等相关指标的感知。构建数字水利大数据中心,形成数据资产管理体系,推动数据资源跨部门共享交换。构建“智慧水利调度与监管系统”、“智慧防汛抗旱”等系统,为实现信息公示、灾害预警预报、公众服务、监督举报提供精准服务。加快智慧水利业务创新,推动防汛抗旱、水资源管理、水利工程管控、水土保持、河湖监管、水文监测预报等应用建设,运用数字化手段支撑治水、管水、用水,着力实现政府监管精细化、江河调度一体化、工程运行智能化、应急响应实时化、公共服务便捷化,提升水利行业科技支撑能力。

打造数字林业发展引擎。加快森林防火视频监控系统建设,探索视频监控网络与其他感知系统的联合应用。搭建生态环境因子监测评价、林草有害生物监测预警与防治可视化决策分析、智能视觉感知等应用,实现区域生态状况分析研判、物种管理等。建设统一的林草空间基础信息体系,推进林草产业服务平台等建设,提高资源管理的准确化、精细化、实时化、高效化水平。

5.推动智慧法治发展
深化政法跨部门信息化执法协作建设,推进侦察、逮捕、起诉、审判、执行、法律援助等协同应用。加快智慧法院建设,提升办案全周期溯源管理能力,搭建诉讼服务、执行指挥、办公办案数字化体系,探索“云上物证室”等区块链司法应用。推进智慧检务应用创新,探索数字卷宗单轨制协同办案模式,开展量刑建议辅助、刑事执行检察智能辅助等办公办案应用。发展智慧司法,推进智慧执法监督、智慧公证、智慧调解、智慧司鉴等智能化应用体系建设,提升依法治省、行政立法、行政执法监督、刑事执行与应急指挥、公共法律服务等综合服务能力。

6.加快推进智慧党建
依托“云岭先锋”APP,推动互联网、大数据、人工智能等现代信息技术与党建工作深度融合,将党务管理、党建监督、党员教育、党建宣传、民生服务等内容进行整合,实现党员、党组织的全历程数字化跟踪。构建智慧党建支撑体系,升级完善“党建云”基础设施,以党内统计、干部(公务员)统计、人才统计等数据库为基础,整合基层党建、干部管理、公务员管理、人才工作模块数据资源。切实加快基层党建、干部管理、公务员管理、人才工作“四个模块”建设运用,推动“四个模块”数据互融、运用互通,提供实时、高质量的数据来源,构建智慧党建数据大脑,实现党建工作规范化管理、立体化运用、科学化决策。
五、大力发展数字经济
以应用为导向,拓展应用场景,推动企业上云和产业互联网建设,加快农业、制造业、能源、物流、旅游等产业数字化转型,推进“上云用数赋智”,实现数字经济与实体经济融合发展。大力发展电子信息制造业、软件和信息技术服务业等数字经济核心产业,支撑产业数字化发展。
(一)深化重点产业数字化转型
1.加快农业数字化转型
引导数字技术在农业生产全过程的广泛应用,推进农业土壤、气候、产业分布等各类数据在一张图上叠加,实现农产品的全生命周期数据共享。鼓励企业发展茶叶、花卉、水果、蔬菜、坚果、咖啡、中药材、肉牛等数字化农业特色应用,建设一批农业农村信息化示范基地、智慧农业产业园区、智慧农场、农业智慧物流配送中心等。大力发展农村电商,建立绿色农产品线上销售、供应链协同、防伪追溯等体系,推动种植、养殖、采购、销售到追溯全链条数字化升级,全面提升农业生产、加工、销售各环节附加值。支持企业创新合作模式,补齐农户使用数字技术短板,持续拓展农产品销售市场,充分挖掘农产品价值,带动农民增收致富。

2.打造绿色能源数字化发展引擎
建立健全覆盖全产业链的能源互联网。大力发展智能电网,推进全省智能电网示范区建设,提高电网调节性、灵活性,保障电力供给和电网安全稳定。鼓励省内重点发电企业,部署电力生产现场通信网络,推进电力生产数字化应用建设。引导电力企业发展数字化电力调度、输变配电体系,推进配电设备智能化改造升级,实现一体化大电网监控预警和分析决策。加强政府能源管理和决策数字化,建设能源综合运行分析、安全监管、“一部手机办事通”掌上能源模块等服务,提升能源治理和公众用能服务能力。加强数字化天然气安全监管能力建设,重点开展天然气传输设备及管道的状态监测、泄漏报警、智能巡检等应用建设。
推动智慧能源大数据采集开发利用。建设联通国家、省、州、市有关部门以及电、煤、油、气等有关企业的能源数据传输网络,建设可扩展的云南绿色能源大数据中心,支撑能源数据应用建设。打造“互联网+能源”公共服务,提升智慧用能等一站式服务水平。建立覆盖能源生产、流通、消费全链条的能源监督管理网络体系,支撑政府开展能源规划决策、能源宏观调度、能源安全保障、能源产业结构调整等。

3.深化发展智慧旅游服务
持续深化智慧旅游发展。持续优化升级“一部手机游云南”,推进文化和旅游综合性服务体系建设。加快智慧旅游信息基础设施建设,在全省3A级以上旅游景区、星级宾馆、旅游集中区、州市级公共文化服务场所实现智能导游、电子讲解、刷脸认证等服务全覆盖,加快重点旅游核心区5G部署,打造“5G+智慧旅游”应用。以大理古城、丽江古城、玉龙雪山等为重点,打造全国智慧旅游景区样板。打造租车、包车等智慧旅游交通出行服务,打通景区交通“最后一公里”,推动省内各大交通枢纽到重点旅游城市、景区的无缝对接、零距离换乘和高效接驳。加快建立智慧旅游标准体系和统计体系,搭建文化和旅游可视化综合管理体系,实现市场综合执法、市场主体信用建设、游客投诉受理与处置等数字化服务管理。

加快智慧康养产业发展。推动数字技术与康养产业的深度融合,引导医疗养老机构加大老年健康科技辅助技术产品应用,建立和完善老年健康服务体系。加快推动医养结合模式发展,加强康复治疗中心、护理中心的标准规范建设。
4.推动智能制造高质量发展
推进工业互联网网络和平台建设。鼓励企业开展内外网改造升级,加快5G网络对重点工业园区、重点行业企业的覆盖部署,大力发展“5G+工业互联网”。建设重点行业和重点区域工业互联网标识解析二级节点,推进工业互联网平台和标识解析的协同应用。引导行业龙头企业、互联网企业等,建设具有区域、行业特色的工业互联网应用平台以及公共服务平台,培育研发设计、生产制造、运维服务、运营管理等工业互联网应用。
推动制造业数字化转型。实施企业数字化转型工程,支持企业开展5G全连接工厂、数字产线、数字车间和数字工厂建设,打造重点行业全数字化标杆示范企业。鼓励中小企业业务系统向云端迁移,提升企业运营管理效能,降低企业信息化改造成本。深入推进企业两化融合工作,建立企业数字化能力评估体系,加强对企业两化融合管理体系贯标的指导。鼓励重点行业骨干企业加快流程再造和业务创新,发展联合研发创新、协同制造、个性化定制、服务型制造等新模式新业态。重点推动烟草全产业链条数字化,建设“数字烟田”、“数字车间”、“数字工厂”,打造工业4.0数字烟草。

5.深度推进服务业数字化发展
加快物流产业数字化创新。实施智慧物流工程,鼓励传统物流信息平台向物流供应链平台转型,重点培育10个智慧物流信息平台,提高物流全过程透明、可视、可追踪的智能化管理水平。积极打造国际运输、多式联运、冷链运输、农村物流等重点领域物流信息系统,促进生产、消费、电商物流等的协调发展。加强智慧物流信息监管,建设综合物流大数据运行监测分析体系,对接国家物流信息平台,接入物流枢纽、物流企业和有关数据资源,全面准确掌握交通运输物流业运行状况,提供跨区域、跨部门物流公共信息一站式信息服务。
大力发展智慧金融。积极争取数字人民币试点示范建设,推进数字人民币应用推广。拓展企业融资渠道,鼓励银行业机构继续推进知识产权质押、供应链融资等数字金融业务的试点和推广。支持传统金融与新金融的融合与创新,加快普惠金融、绿色金融等数字化转型。积极开展“信易贷”工作,完成云南省中小企业融资综合服务平台开发部署。发展在线金融服务,推广智能投资顾问等服务。
6.全面提升企业数字化转型公共服务供给
加快构建全省数字化转型普惠服务体系,纵深推进“上云用数赋智”行动,鼓励平台企业提供研发设计、经营管理、生产加工、物流售后、数据分析等核心业务环节数字化转型服务。建立政府—金融机构—平台—中小微企业联动机制,为中小微企业和灵活就业者提供价廉质优的数字化转型服务产品。
(二)加快推动数字产业化发展
推动电子信息制造业规模化发展。持续培育和引进企业和重大项目,重点推动高端服务器、新型智能手机、面向特定人群的智能功能机、服务机器人等产品研发生产,发展智能手环、智能手表、智能防丢设备、智能眼镜等消费类智能可穿戴设备生产制造,推进GPU板卡生产、物联网传感器制造等产业布局,持续引入信创整机制造项目。发展光电显示材料及器件、红外和紫外探测器材料、新型锂离子电池正负极材料和隔膜材料等光电子和电池材料。加快新一代显示技术工艺、半导体关键材料的研发生产。
加快新兴前沿产业集聚发展。壮大云南5G产业,优先织密昆明市、曲靖市、玉溪市等州、市5G网络,实施5G应用“扬帆”计划,打造5G融合应用新产品、新业态、新模式,促进“5G+”信息消费、工业互联网、智慧物流、智慧电力、文化和旅游等创新应用落地。联合国内相关标准化组织、本地行业龙头企业,积极开展重点行业5G融合应用标准研究,促进行业应用落地。推动人工智能产业发展,加快计算机视觉、智能语音处理、生物特征识别、自然语义理解等关键技术研发及产业化。依托云南省区块链中心,加快区块链产业集聚发展,打造一批拥有自主知识产权、具有竞争力的区块链拳头产品。做优软件与信息技术服务产业,支持发展系统集成、运维、软件外包、行业应用软件和解决方案。构建基于自主可控基础平台的应用软件开发和服务生态,推进工业软件、行业应用软件的研发与产业化。发展卫星应用产业,联合重点企业、科研院所,培育卫星应用服务市场。

谋划产业布局构建产业发展新生态。淘汰落后产能、推进园区优化升级,支持数字经济企业向国家级高新区、国家级经济技术开发区集聚,对入驻园区的数字经济企业,制定配套支持政策,加快数字产业集聚发展,培育一批省级数字经济园区。聚焦电子材料、智能终端、软件开发等精准制定专项支持政策和重点企业招商目录,创新“政府+招商平台+龙头企业”产业招商与园区运营模式,积极开展产业链招商,通过市场化方式引导产业集聚,培育引进一批在全国具有一定影响力的龙头企业。


促进新产业新业态新模式发展。发展平台经济,支持利用互联网、物联网、大数据等现代信息技术,结合我省高原特色农产品、特色文创产品等优势产业,构建跨地域、跨领域平台,为双边或多边用户提供交易和服务。积极引进培育在线文娱主体、挖掘云南特色文娱资源,鼓励直播带货、VR/AR等业态发展。推进会展业态创新,依托南博会数字化平台为代表的线上会展新平台,举办“云展览”,开展“云展示”、“云对接”、“云洽谈”、“云签约”等系列活动。拓展生鲜电商零售业态,建设网上超市、智慧微菜场、无人超市等,拓展“无接触”配送覆盖,加快布局社区、园区、楼宇等区域智能储物柜、保温外卖柜、末端配送服务站和配送自提点等便民设施。积极布局在线教育新业态,加强优秀在线课程资源研发,引导线上线下教育常态化融合发展。
(三)强化数字技术和应用创新
深入推进国家级、省级创新平台建设,实施锗、砷、铟及铂族等稀贵金属关键核心技术攻关,推动产业链和创新链深度融合。强化技术应用研发体系建设,大力推进行业数字化技术应用创新,围绕5G、区块链、数字农业、智能制造、智慧旅游等重点产业领域,鼓励建设产业创新云南省实验室、重点实验室及工程(技术)研究中心、企业技术中心、专业孵化器等产业创新载体,推进公共测试、软件评测、网络检测、技术标准等支撑能力建设。支持龙头企业、高等院校、科研院所等联合建立常态化人才培养、技术创新合作平台。建立健全科技成果转移转化统计报告制度与无形资产管理制度,建立完善科技成果评价体系。支持技术转移机构建设,打造技术转移和成果转化平台。

六、构建便捷普惠数字社会
综合运用大数据、人工智能、区块链等技术手段,加快构建民生领域智慧化服务体系,推进医疗、教育、养老、政府救助等基础支撑能力建设,打造惠民、便民的智慧服务。围绕乡村基础设施、乡村治理以及乡村惠民服务等关键领域,加快数字乡村建设。以城市发展实际需求为出发点,推进全省数字城市建设。聚焦构筑美好数字生活,推进智慧社区建设,进一步推广数字家庭应用,提升公民数字素养。
(一)推进公共服务数字化
提升卫生健康领域数字化服务能力。加快全省就诊一码通系统建设,实现居民持码(卡)就诊一码通行以及就诊信息汇聚和调阅,提高诊疗便利性。按照统一标准,持续推进省、州、市级全民健康信息平台互联互通,建设云南省云影像中心,实现全省二级及以上医院影像数据(数字胶片)汇集、存储、共享调阅等功能,降低患者诊疗成本。拓展大数据、云计算、人工智能、区块链等技术在医学影像数据挖掘、辅助诊断等方面的应用,重点覆盖基层卫生机构,提高诊断水平。建设疾病预防控制信息系统(数字疾控平台)、免疫规划暨疫苗全程追溯系统、妇幼保健信息系统和突发重大公共卫生事件应急指挥系统,打通医疗与公共卫生关键数据采集渠道,推动健康医疗大数据跨地区、跨部门互通共享,强化医防协同。打造智慧医保平台,建立基金运行、异地结算、监督检查等数据分析能力,强化对医保基金的监管及监测预警分析。

增加智慧教育的能力供给。深入实施教育信息化2.0行动计划,实施“云上教育”工程,整合构建优秀育儿资源,将城区优质教学资源和课堂教学同步到乡村学校。构建中小学大数据精准教学课堂,通过采集全场景过程性动态数据,结合区域学科知识图谱,为学生构建最优学习路径。推动智能学习终端在中小学的应用,逐步实现学生人人拥有智能学习设备。推进在线教育发展,推动高质量在线课程资源纳入公共教学体系,逐步缩小区域、城乡数字差距,大力促进教育公平。整合教育系统内、外优质资源,在基础教育领域开展与教材配套的优质数字资源库建设,引进优质社会课程,构建教育资源共享体系,扩大优质教育资源覆盖面。建设全省智慧教育云平台,推进幼儿每日活动教学和管理服务、小学数学音乐美术教学、中小学入学管理、初中学生体育考试管理、英语听力口语服务与考试、本科高等学校专业评价等教育数字平台和应用建设,促进教育管理现代化、决策科学化、服务网络化,以数字化手段提高教育质量。

构建数字人社服务体系。加快人社数字化改造,推动跨层级跨部门间数据共享和业务协同,实现人社全业务平台、数据、服务的横向和纵向整合。推进人社全业务网办,打造网上办理为主的人社公共服务渠道。完善全省统一的云南人社12333公共服务门户,创新经办服务体制。推进社会保障卡在人社业务领域的应用,推进电子社保卡应用,为相关应用系统登录环节提供实名认证,简化注册流程。
推进数字民政服务升级。加快低保服务智慧化转型,加快人脸认证、指纹采集、电子签章等技术应用,不断拓展线上服务范围,汇聚社会救助、教育保障、医疗保障等服务,构建以“一部手机办低保”为核心应用的智慧救助服务体系。升级在线服务后端经办系统,打造人性化在线服务前端窗口,优化在线服务环境,确保服务对象个人信息安全,构建“开放平台+多元服务+统一标准”服务模式。

发展智慧退役军人服务。推进全省统一的智慧退役军人服务体系建设,形成线上线下融合、服务衔接有序、规范安全高效的全省退役军人工作新格局。打造退役军人一体化服务平台,建立互联网+退役军人服务平台、综合事务管理平台、服务中心管理平台、运营管理平台、智慧治理平台,提高退役军人业务治理能力和服务水平。
打造数字文化服务体系。推进智慧广电建设,构建互联互通的智慧广电融合媒体云。鼓励云南日报报业集团、云南广播电视台等建设云上智慧云、云上文化云、“七彩云”等公共文化基础设施。

(二)推进数字乡村和数字城市建设
1.数字乡村建设
运用数字化手段全面巩固拓展脱贫攻坚成果。打造全省统一政府救助平台,全面覆盖农村低收入人口,建设低收入人口资源库、村级集体经济帮扶救助全覆盖信息平台,汇集低保、就业、住房、饮水安全、教育、医疗等领域数据,探索多种救助方式,确保符合条件的困难群众得到及时救助。加快建立防止返贫致贫动态监测管理体系,整合全省各类救助服务事项,精准刻画求助者画像,高效响应群众的救助诉求。建设易地扶贫搬迁数字化管理体系,针对易地扶贫搬迁集中安置点、搬迁户和搬迁人口进行全方位数据采集和动态更新,实现数据信息的共建共用共享,做好精准管理和后续扶持。
完善信息惠农服务体系。推进云南政务服务网、“一部手机办事通”和基层党组织综合服务平台建设,加快推进网上政务服务农村地区全覆盖,打通服务群众“最后一公里”。推进乡村“互联网+”教育、医疗健康等发展,提升农村公共服务水平。建设数字农业农村服务体系,统筹全省涉农信息数据,鼓励开展市场信息、农资供应等领域的农业生产性服务。全面实施信息进村入户工程,深入开展云推广、云培训,推广“云农12316”信息服务平台,推进“益农信息社”建设,推动城乡资源全面对接和顺畅流动。

2.数字城市建设
夯实数字城市基础设施。加快推进城市基础设施数字化改造,以工业园区、城市路网、街道社区等为重点,推动传感器、摄像头等前端设备及传输网络的共建共享,形成以“云、网、端”为核心的新一代智能化基础设施体系。探索建设城市要件库,通过前端感知系统,汇集涵盖城市地形、地貌、道路、住房、水厂、电厂、地下管网等城市要素信息。
加强数字城市应用创新。推动城市管理精细化,加快数字化城市管理平台建设,制定数据标准,规范各级平台建设和运行,构建城市网格化管理、联合执法指挥调度等体系,开展城市排水网络、天然气管网等实时监控。鼓励各州、市、县、区根据自身发展需求,开展智慧环卫、智慧城管、智能公交、智能停车、智慧车牌、智慧农贸市场等城市惠民应用创新。推进城市建筑、市政设施和地下管线的数字化管理系统建设,实时监测感知建筑设施运行情况,科学设计、合理规划布局城市公共基础设施。
打造数字城市核心中枢。围绕数据协同、技术协同、业务协同,制定统一数据标准、接口规范、调用规则,汇聚政务服务、城市治理、惠企惠民等数据。建立人口库、法人库、地理库、城市要件库等基础数据库,推进各部门资源数据与基础数据库全面对接,通过数据的实时更新与动态叠加实现对城市运行的精准分析。鼓励各地聚焦痛点难点问题,开展典型应用场景试点,开发个性化、特色化应用场景,提升城市治理能力和治理水平,促进城市治理从数字化到智慧化。在昆明、大理、丽江、玉溪、保山、普洱进行试点建设,总结经验并形成统一技术标准后在全省推广。
(三)构筑美好数字生活
创新智慧社区服务。在有条件的社区开展网络设施、智能终端等建设,深化社区网格化数字管理模式应用,持续完善在线矛盾纠纷多元化解平台,有效提升基层矛盾化解能力。鼓励社区服务企业打造便捷物业服务综合体系,推动物业管理、家政服务等应用创新,发展社区智慧养老托育等服务。打通物流配送“最后一公里”,发展快递自提点、快递超市、智能快递箱等服务。

推广数字家庭应用。鼓励智能终端制造企业加快智能家居产品的研发、制造和推广应用,创新多样化智能家居产品运营方式,构建数字化生活新体验。推进数字家庭信息资源同智慧社区、智慧物业管理互通共享。积极引导社区、企业开展智能家居产品体验、应用培训等活动,提高居民使用智能家居产品的能力。持续研究和着力解决人工智能技术的应用带来伦理、道德、安全等问题。
提升公民数字素养。加大公务员数字培训力度,提升公务员、特别是领导干部的数字素养,提高数字技术使用能力和创新能力。提升城镇劳动者数字能力,完善企业员工、产业工人数字技能培训体系,培育数字产业人才队伍。开展农业农村新技术推广、电商销售、新媒体应用等培训,构建现代农业科教信息服务体系,持续提升农民信息化技能和水平。
提升数字包容性建设。强化老年人、残疾人、偏远地区居民、少数民族群众等特定群体数字化服务供给,鼓励企业研发设计无障碍智能终端设备、网站、移动互联网应用等,加强“云南健康码”、公交地铁乘车、预约挂号等高频服务事项的优化升级,加大少数民族语言语音技术研发应用和推广,消除服务资费、终端设备、服务与应用等方面障碍。
七、构筑面向南亚东南亚辐射中心数字枢纽
围绕面向南亚东南亚辐射中心数字枢纽,建设跨境数字基础设施,打造国际通信枢纽和产业合作平台,推进跨境贸易、跨境物流、跨境金融数字化发展,大力发展跨境电子商务,推进跨境数字经济国际合作,构建数字丝路的战略核心枢纽。
(一)打造跨境数字基础设施
优化云南国际网络布局,推动中国电信、中国联通、中国移动三大运营商昆明区域性国际通信业务出入口局向全业务升级,推进国际出口带宽扩容,建设中国连接南亚东南亚的国际信息大通道,汇聚我国与南亚东南亚国家之间的国际通信业务。支持昆明建设国际互联网数据专用通道,促进外向型产业集聚。加快中国(云南)自由贸易试验区数字化建设,建成电子商务监管配套、供应链配套、生活配套等一站式综合服务体系。

(二)推动数字经济跨境合作
构建高效跨境物流智能综合体系。积极推进跨境电子商务进出口货物服务能力。依托中老铁路、中国环印度洋大通道等建设,打造智慧化跨境物流服务,统筹解决运输、商贸和监管服务问题。聚焦河口、瑞丽、磨憨等重要口岸,加快口岸智慧化建设,推动联运物流信息交换共享,实现口岸通关物流信息可视化应用和异常信息检测预警。鼓励支持企业建设面向南亚东南亚的跨境物流公共信息平台,逐步实现区域内国际物流信息互联共享。
深化跨境电子商务发展。完善支持激励政策,外招内孵跨境电商主体,招引国内外知名跨境电商企业在我省设立区域运营中心、创新中心和分拨中心、发展跨境电商总部经济。探索建设海外仓、边境仓、境内出口监管仓等,培育跨境电商海外服务市场。持续优化升级云南省跨境电子商务公共服务平台,扩展对接税务、外汇、金融等功能,实现跨境电商出口业务的线上全流程业务办理。建立跨境电子商务高效通关系统,实现通关全程无纸化。建立商品溯源数据库,汇聚生产、交易、通关、物流、支付、结算及评价等综合信息,实现商品进出口全流程可视化跟踪。实施数字边贸项目试点计划,创新云南特色数字边贸模式,依托边境县域边贸市场,支持有关龙头骨干企业开展云南省数字边贸服务体系建设。
八、营造健康安全数字生态
加快建立数字化发展政策体系,统筹推进政策、规章制度制定,建立完善数据安全防控体系,强化数据安全技术研发应用,持续推进安全策略与机制体制创新,加强涉及国家利益、商业秘密、个人隐私的数据保护,加强先进数字技术交流,构建良好数字化发展环境。
(一)完善数字发展政策体系
加快建立数字化发展政策体系,重点围绕夯实基础、应用引导、招大引强、营商环境等方向,统筹推进促进政策、规章制度、治理政策以及相关环境政策制定。制定数字经济发展三年行动方案和年度工作计划,针对性出台数字经济扶持政策,统筹用好新型基础设施建设相关专项基金。拓展IPv6行业融合应用,重点开展电子政务外网、政务云平台、政府网站等IPv6改造,积极推动工业、农业、教育、医疗、社会保障等行业IPv6应用发展。加强数字知识产权综合行政执法,引导各类主体依法诚信经营。加快引进一批高端专业的数字化发展第三方服务机构落户云南,提升面向数字经济的专业服务能力。
(二)健全网络信息安全体系
强化关键信息基础设施安全。针对电子政务外网、政务云等全省关键信息基础设施,打造立体纵深安全防御体系,完善安全“事前、事中、事后”的全周期防护。加强安全技术应用创新,建立集威胁情报分析、安全运行监测、安全趋势分析、事件响应与处置等安全方案为一体的安全运营体系,建设集成化、自动化、智能化的统一安全运营平台,实现全域动态安全管控。建立涵盖主管部门、建设方、运营方等在内的关键信息基础设施安全主体责任体系,加强行业关键信息基础设施安全防护检查与风险评估。
健全网络安全防护体系。落实信息系统安全等级保护、涉密信息系统分级保护及风险评估制度,定期开展网络安全专项督查与评估。规范、完善和深化国产密码应用,提升密码基础支撑能力、建立健全密码应用安全性评估审查制度。建立网络安全事件应急处理体系,制定突发事件应急预案、网络安全应急响应计划、灾难恢复策略、恢复预案。明确各地各部门在网络安全、系统运维等方面应对突发事件的责任分工及工作流程,定期组织网络安全应急培训并开展应急演练。建立网络安全管理工作机制,建立跨部门、跨地区工作联动机制,确保信息安全协同共治。
加强数据安全保护。建立全省统一规范的公共数据管理制度、数据隐私保护制度和安全审查制度,合理确定数据敏感程度和划分数据安全级别,有效做好数据分类分级保护,加强对政务数据、企业商业秘密和个人数据的保护。聚焦面向南亚东南亚国家数字合作,加强数据跨境流动安全评估,建立跨境数据流动安全管理机制。加大对数字技术专利、数字版权、数字内容产品等保护力度。
(三)加强先进数字技术交流
围绕5G、云计算、大数据、人工智能、区块链等数字技术举办峰会、论坛、研讨会等,深化区域交流与合作,充分利用社交平台、融媒体平台、微信公众号等多种形式,加强宣传推广力度,提升云南在数字领域的国内国际影响力。
九、环境影响评价
(一)效益分析
本规划实施后,基本建成数字基础支撑体系,光纤宽带网、无线宽带网、物联网实现深度覆盖,建成全省一体化大数据中心体系。数字经济规模快速扩张并成为全省经济发展的重要增长点之一,建成一批数字经济产业集聚区,数字技术与实体经济实现深度融合,经济发展新动能快速释放。数字社会服务水平快速提升,数字乡村治理服务水平显著提升,人民生活数字化发展加快,公民数字素养不断提升。数字政府运行与治理效能显著优化,政府业务流程高效协同、政府决策科学智慧、社会治理精准有效。建成“城市大脑”核心中枢,推进城市规划、建设、管理和运营全面数字化,形成数字城市建设发展新模式。数字化国际合作更加活跃,初步建成面向南亚东南亚辐射中心数字枢纽。数字化发展政策保障、安全保障能力显著增强,数字生态体系基本健全。
(二)不利环境影响分析
数字化基础设施、数字化应用等工程建设对环境的局部不利影响较弱,主要体现在工程实施过程中产生的噪声、废渣等以及在部分工程建成后存在的极少量电子辐射影响,经分析验证,这些影响是暂时且可控的,只要在项目实施及运行过程中充分重视可能存在的不利影响,严格落实有关管理标准要求,采取相应的环境保护措施,及时优化调整实施方式,在很大程度上可以减轻或避免规划实施的不利环境影响,不存在重要的环境制约因素,从环境角度评价,规划是可行的。
(三)消除和减轻不利环境影响的措施
工程实施过程中,依法加强建设项目环境影响评价等前期工作,严格落实生态空间保护要求,并与国土空间规划、生态环境保护规划等相衔接。优化工程方案设计,从生态环境角度提出切实可行有效的保护、减缓和补偿措施。坚持节约优先和绿色发展,强化节能减排技术应用。加强跟踪监测评估,对可能受影响的重要生态环境敏感区和重要目标加强监测与保护,及时掌握环境变化,采取相应的对策措施。工程运行过程中,严格落实信息通信基础设施、大数据中心等运行管理有关标准要求,开展电子辐射、废水废气等环境影响重要指标的动态监测,实时掌握环境影响情况,及时调整优化。
十、风险评估
为有效规避、预防、控制规划实施过程中可能产生的风险,根据《云南省重大行政决策程序规定》(云南省人民政府令第217号),对本规划中的决策事项,可能存在的社会稳定、生态环境、法律纠纷、财政金融和技术安全等风险进行评估,并提出应对措施。
(一)风险因素
社会稳定风险。规划新建的大中型数据中心、通信网络、5G基站、产业园区等,涉及征地搬迁、场地占用等关乎人民群众的财产权益的事项,处理不当容易引发群体上访、集会、阻挠施工等社会不稳定事件。
生态环境风险。本规划涉及建设内容多数为数字化项目,在项目建设、运行过程中产生有害气体、废渣、废水以及电磁辐射、设备噪声等会对周边环境产生一定影响。
法律纠纷风险。规划新建的数字化项目建设涉及地方政府、投资主体、设计单位、施工单位、监理单位、用水主体等多个利益相关方和多方合同合作关系,涉及重大利益调整和风险分担,任何环节处理不当,可能发生法律纠纷。
财政金融风险。规划新建的数字化项目中,部分公益性、准公益性项目由于缺乏商业模式,投资周期长、经济收益低,通常由各级政府出资主导建设,可能增加财务负担,产生财政金融风险。
技术安全风险。规划涉及多种新兴数字技术在各领域的应用,在新技术调研、需求分析、方案设计等工作开展过程中,可能会存在对于新技术的安全性、可靠性、可行性估计不足,产生技术安全风险。
网络和数据安全风险。规划涉及信息基础设施的建设和采集汇聚政府、社会等多渠道数据资源,在数据存储、传输、使用过程中,可能由于管理不当、受到网络攻击等原因,出现数据泄露、数据丢失等问题,造成数据安全风险。
(二)风险应对措施
社会稳定风险应对措施。强化项目前期工作,科学论证,合理设计,控制拆迁影响规模,从源头上减少社会稳定风险。强化拆迁前期工作,深入调查,充分征求群众意愿,科学合理地进行建设拆迁安置规划。严格落实建设拆迁补偿和社会稳定风险评估制度,充分排查风险因素,科学评估风险等级,强化评估结论应用和地方政府维稳责任。
生态环境风险应对措施。严格按照国家相关标准规范,开展无线通信设施建设的评估、监测等工作,保证电磁辐射环境质量满足国家要求,如果发现有超标现象,及时责令建设单位进行整改。按照相关管理要求,配套建设有害气体、废渣、废水等处理设备。项目建设运行过程中,将严格按照国家有关环境保护法规和要求,采购、设置高效低噪声设备,以降低噪声环境影响。
法律纠纷风险应对措施。强化各级地方政府及其下属各部门的契约意识,维护政府信用。加强对投资主体监管,明确投资主体责任。严格执行项目建设和落实项目单位管理制度。规范合作行为,完善合同约定事项。任何形式的合作,应通过签订合同等形式,明确界定合同双方的责权关系、违约处理、争议解决等内容,提前预防法律纠纷风险。
财政金融风险应对措施。创新数字化项目建设投融资体制,积极引入社会资本,鼓励社会资本参与建设和运营。建立规模控制、预算管理和风险预警制度,全面动态监控地方政府性债务情况,及时应对和处理。
技术安全风险应对措施。对新技术方案进行充分论证,确保技术的安全性、可靠性、可行性。对部分新技术,在部署前通过搭建实验网络进行充分实验后再予以实施。在项目建设各个阶段形成规范化、可操作的技术方案和设计文档,指导工程建设并备案。聘请专业的第三方咨询机构进行规划设计。
网络和数据安全风险应对措施。建立适应数字基础设施安全保障体系,深化开展网络安全等级保护及关键信息基础设施保护工作。建立完善的数据管理制度、数据隐私保护制度和安全审查制度,构建数据安全保护体系。加强信息技术应用创新产业发展,推广信创产品应用。部署密码保障系统并开展定期评估,强化密码技术在重要数据保护中的推广应用。
(三)风险等级
本规划在建设数字基础设施、发展数字经济、打造数字政府、发展数字社会、打造面向南亚东南亚辐射中心数字枢纽等方面具有良好的社会效益。规划存在的社会稳定、生态环境、法律纠纷、财政金融、技术安全、网络和数据安全风险具有可控性。在充分落实前述风险应对措施后,确定本规划综合风险等级为“低风险”。
十一、保障措施
(一)强化组织领导
在建设“数字云南”领导小组的统筹下,组织、指导、协调各地各部门推进云南数字化发展。做好规划的贯彻实施,加强综合协调和督促落实,以重大项目、重点企业为切入口,完善项目评估督导和统计工作。各地各部门要加强对数字化发展的学习研究,提高数字化认知水平,统一思想行动,结合本地本部门实际认真贯彻落实,并根据各自职责,研究制定本地本部门推进数字化发展的实施方案。构建数字经济统计指标监测体系、考核评估体系,建立全省数字经济运行监测预警机制。
(二)注重人才引培
加大人才引进力度,加强数字化发展重点领域人才需求调查,编制引才指导目录、建立人才数据库,实施高层次人才引进计划,对高层次人才实行人才梯队配套、科研条件配套、管理机制配套的特殊政策。落实科研人员“双聘制”,探索高端、紧缺科技人才“多点执业”。发挥创新创业孵化器作用,推进项目和人才一体化引进,增强高水平项目、科研平台等对高端人才的吸引力,实现以项目招引人才、以产业集聚人才,在创新创业、安家落户、子女就学、医疗养老等方面为各类人才提供更加优质的服务。根据需要和实际向用人主体充分授权,发挥用人主体在人才培养、引进、使用中的积极作用。完善数字人才培养体系,充分发挥好科研院所、高等院校、企事业单位、社会组织等平台作用,加强数字化创新型、应用型、技能型人才培养,大力推进知识更新工程、技能提升行动,培养造就一批战略科研人才、科技领军人才、青年科技人才和高水平创新团队。支持科研院所在云南设立分院(所),积极培育数字化发展所需人才。各地政府结合企业需求,畅通校企合作人才招聘渠道,针对重点企业创新人力资源服务机制,满足企业用人需求,降低企业招聘成本,逐步解决人力资源内荒外溢的突出矛盾。
(三)优化发展环境
继续深化“放管服”改革,简化行政审批事项,降低数字经济新业态企业设立门槛,采取包容审慎的监管模式。强化数字经济重大平台、重大项目建设中的能耗、土地、频谱等要素保障。引导基础共性标准、关键技术标准的研制及推广,加快智能制造、物联网、车联网等细分领域的标准化工作,推进大数据采集、管理、共享、交易等标准规范的制定和实施。落实5G基站建设、数据中心电价优惠、区块链产业支持等配套政策,全方位营造数字产业发展环境。加强和改进反垄断、反不正当竞争监管,防止资本无序扩张,维护数字经济领域公平有序。
(四)培育市场主体
以市场投入为主,积极引导社会资本参与“数字云南”建设,推进省内外数字化发展交流与合作,积极与行业龙头企业合作,开展以商招商、精准招商、产业链招商,大力引入国内数字经济龙头企业落地云南。鼓励省、州、市、县、区国资企业参与“数字云南”建设,发挥国有资本引领带动作用。优化完善创新创业和营商环境,充分发挥社会资本活力。鼓励企业参与数字技术相关国际标准化组织的工作,与海外企业开展数字技术应用合作,打造国际合作新平台。
(五)加强融资保障
统筹整合全省信息化、电子政务等财政资金,用好新型基础设施建设专项资金,积极争取中央预算内投资、地方政府专项债等资金,加大“数字云南”各领域重点工程建设投入。研究设立云南省数字经济产业发展基金,撬动企业和社会资本在数字化重大项目、重大工程、重大平台等投资。积极支持有条件的数字经济企业上市融资。加强银企政沟通协调,创新融资方式,引导金融机构加大对重大项目支持力度。
附件:1.名词解释
2.指标解释
附件1
名词解释
1.数字经济:是指以数据资源作为关键生产要素、以现代信息网络作为重要载体、以信息通信技术的有效使用作为效率提升和经济结构优化的重要推动力的一系列经济活动。主要包括数字产业化(数字经济核心产业)和产业数字化两部分。
2.数字经济核心产业:是指为产业数字化发展提供数字技术、产品、服务、基础设施和解决方案,以及完全依赖于数字技术、数据要素的各类经济活动。
3.数字产业化:即数字经济核心产业,主要包括计算机通信和其他电子设备制造业、电信广播电视和卫星传输服务、互联网和相关服务、软件和信息技术服务业等,是数字经济发展的基础。
4.产业数字化:指应用数字技术和数据资源为传统产业带来的产出增加和效率提升,是数字技术与实体经济的融合。
5.云计算:指通过网络“云”将巨大的数据计算处理程序进行分解,并通过多部服务器组成的系统进行处理和分析,以提高资源利用率、降低IT成本为驱动的计算模式。
6.大数据:指以容量大、类型多、存取速度快、应用价值高为主要特征的数据集合,正快速发展为对数量巨大、来源分散、格式多样的数据进行采集、存储和关联分析,从中发现新知识、创造新价值、提升新能力的新一代信息技术和服务业态。
7.人工智能:是利用数字计算机或者数字计算机控制的机器模拟、延伸和扩展人的智能,感知环境、获取知识并使用知识获得最佳结果的理论、方法、技术及应用系统。
8.工业互联网:是新一代网络信息技术与现代工业融合发展的新产业和应用生态,是工业经济数字化、网络化、智能化的重要基础设施,是互联网从消费领域向生产领域、从虚拟经济向实体经济拓展的核心载体。
9.工业互联网平台:是面向制造业数字化、网络化、智能化需求,构建基于海量数据采集、汇聚、分析的服务体系,支撑制造资源泛在连接、弹性供给、高效配置的工业云平台。
10.工业互联网标识解析二级节点:是工业互联网标识解析体系的中间环节,主要面向行业和区域,是衔接国家顶级节点和企业的重要枢纽,是标识解析体系的关键环节。
11.5G:第五代移动通信技术,简称5G或5G技术。
12.IPv6:互联网协议第6版,用于替代现行版本IP协议(IPv4)的下一代IP协议。IPv4最大的问题在于网络地址资源有限,严重制约了互联网的应用和发展,而IPv6不仅能解决网络地址资源数量的问题,而且能够解决多种设备连接互联网的障碍。
13.区块链:利用块链式数据结构来验证与存储数据、利用分布式节点共识算法来生成和更新数据、利用密码学的方式保证数据传输和访问的安全、利用由自动化脚本代码组成的智能合约来编程和操作数据的一种全新的分布式基础架构与计算方式。
14.智能制造:一种由智能机器和人类专家共同组成的人机一体化智能系统,它在制造过程中能进行智能活动,诸如分析、推理、判断、构思和决策等。通过人与智能机器的合作共事,去扩大、延伸和部分地取代人类专家在制造过程中的脑力劳动。它把制造自动化的概念更新,扩展到柔性化、智能化和高度集成化。
15.上云用数赋智:源于《国家发展改革委 中央网信办印发〈关于推进“上云用数赋智”行动培育新经济发展实施方案〉的通知》(发改高技〔2020〕552号),指大力培育数字经济新业态,深入推进企业数字化转型,打造数据供应链,以数据流引领物资流、人才流、技术流、资金流,形成产业链上下游和跨行业融合的数字化生态体系。
16.BIM(Building Information Modeling):建筑信息模型,是指利用数字化技术建立的虚拟建筑工程三维模型,帮助设计团队、施工单位、设施运营部门和业主等各方人员进行协同工作,提高工作效率、节省资源、降低成本。
17.两化融合管理体系贯标:是指工业和信息化部通过评审,认定申报企业符合《信息化和工业化融合管理体系基础和术语》和《信息化和工业化融合管理体系要求》两项国家标准,并给予评定证书和补贴的工作体系。
18.国家级互联网骨干直联点:作为国家重要通信枢纽,主要用于汇聚和疏通区域乃至全国网间通信流量,是我国互联网网间互联架构的顶层关键环节。目前全国有北京、上海、广州、成都、武汉、西安、沈阳、南京、重庆、郑州、杭州、贵阳、福州、南宁、太原是国家级互联网骨干直联点。
附件2
指标解释
1.5G基站数量(万个):省内整网5G基站总数量。
2.互联网省际出口带宽(Tbps):本省电信企业与其他省电信运营企业之间的互联网连接总带宽。
3.数字经济核心产业增加值占地区生产总值比重(%):我省数字经济核心产业的增加值占全省地区生产总值的比例。
4.电子信息制造业主营业务收入(亿元):全省从事电子信息制造业的企业主营业务年度收入。电子信息制造业是研制和生产电子设备及各种电子元件、器件、仪器、仪表的工业,主要包括计算机制造、通信设备制造、广播电视设备制造、雷达及配套设备制造、视听设备制造、电子器件制造、电子元件制造、通用仪器仪表制造等行业。
5.软件和信息技术服务业主营业务收入(亿元):全省从事软件和信息技术服务业的企业主营业务年度收入。软件和信息技术服务业是指利用计算机、通信网络等技术对信息进行生产、收集、处理、加工、存储、运输、检索、利用并提供信息服务的业务活动,主要包括信息技术咨询、信息技术系统集成、软硬件开放、信息技术外包等。
6.国家工业互联网应用示范平台(个):全省获评国家工业互联网应用示范平台的数量。
7.两化融合管理体系贯标达标企业(个):经过工业和信息化部认定两化融合管理体系贯标达标的企业数量。两化融合管理体系贯标是指工业和信息化部通过评审,认定申报企业符合《信息化和工业化融合管理体系基础和术语》和《信息化和工业化融合管理体系要求》两项国家标准,并给予评定证书和补贴的工作体系。
8.政务服务事项网上可办率(%)(涉密事项除外):除涉密事项外,全省支持网办的政务服务事项与政务服务事项总数之比。
9.政务服务事项全程网办和零跑动率(%):全省支持全程网办和零跑动的政务服务事项与政务服务事项总数之比。
10.智慧校园融合应用示范学校(个):获评智慧校园融合应用示范学校的校园数量。智慧校园融合应用示范学校是指运用数字技术,围绕校园管理与服务模式、教学组织模式等开展创新示范建设,形成制度、模式和应用成果,促进教育教学模式变革。
11.二级以上公立医院电子病历普及率(%):全省已建立电子病历系统二级以上公立医院数量与全省二级以上公立医院总数之比。
12.数字化城管覆盖率(%):已建成数字化城管的城市数量占全省所有城市的比例。数字化城管是指综合运用数字技术,以数字地图和单元网格划分为基础,集成基础地理、地理编码、市政及社区服务部件事件的多种数据资源,创建城市管理和市民服务综合指挥系统,通过多部门信息共享、协同工作,构建起沟通快捷、责任到位、处置及时、运转高效的城市管理、公共服务的监督和处置新机制。
13.国际互联网数据专用通道数量(条):全省获批建设的国际互联网数据专用通道数量。国际互联网数据专用通道数量是指面向外向型产业园区建设的直达我国互联网国际关口局的专用链路,以优化提升园区国际通信服务能力。
编辑:钟旭惠



为深入贯彻落实党中央、国务院关于加快数字化发展、推进网络强国建设、加快建设数字中国的决策部署,抢抓新一轮科技革命和产业变革重大机遇,大力推进“数字云南”建设,用“数字”为经济赋能、为发展提质、为治理增效,依据《云南省国民经济和社会发展第十四个五年规划和二〇三五年远景目标纲要》,制定本规划。
一、发展基础与形势
(一)发展成就
“十三五”时期,省委、省政府以高度的历史使命感谋划建设“数字云南”,数字基础不断夯实,数字产业快速发展,数字应用加速创新,打造了一批在全国叫得响的“单项冠军”,数字化发展成为推动云南高质量跨越式发展的重要引擎。
数字基础设施建设取得积极进展。信息基础设施建设不断加快,完成全光网省建设,固定宽带实现行政村100%覆盖,省际互联网带宽能力达28Tbps(太比特/秒)。移动通信设施建设成效显著,建成4G基站21.5万个,4G网络行政村覆盖率达100%,完成5G基站建设1.9万个。数据中心初具规模,全省共建成数据中心标准机架数超4万架。云南省人工智能重点实验室、云南省海量语言信息处理工程实验室等研究机构先后落成,多项南亚东南亚语言处理研究成果达到国内领先、国际先进水平。
数字政府治理能力持续提升。政务服务能力不断加强,基本建成对接国家平台,联通省、州市、县、乡、村五级的网上政务服务平台,政务服务事项网上可办率95%、全程网办和零跑动率34%,初步实现“一网通办”。打造“一部手机办事通”APP,实现20个办事主题1363个事项“掌上办”,构建“无处不在”的移动政务服务。社会管理能力持续提升,公共安全治理更加精准,公安高清视频监控不断完善,新一代移动警务终端实现100%入网。交通数字化管理水平快速提升,全省高速公路光网、感知网初见雏形,实现部分路段路网运行信息实时采集。数字生态文明建设取得积极进展,云南省环境资源数据中心持续升级,汇聚超过5.6亿条生态环境数据,初步建成林业资源“一张图”,建成防汛抗旱、水资源等专题库,有效支撑数字生态应用发展。
数字经济发展进入快车道。数字产业化规模实现快速增长,2020年全省信息产业实现主营业务收入1703亿元,“十三五”时期年平均增速超20%。电子信息制造业方面,移动终端、显示器等实现“云南造”,硅晶圆片实现量产,成功突破一批稀贵金属电子材料技术。软件与信息技术服务业方面,以区块链为突破口,挂牌成立全国首个省级区块链中心,在商品溯源、公共资源交易、电子票据等领域打造了一批应用示范。产业数字化转型提振加速,行业应用场景不断拓展。农业数字化方面,打造105个电子商务进农村综合示范县,数量位居全国第一。制造业数字化方面,累计实施省级智能制造试点示范项目73项,有效带动生产效率提高、运营成本降低。服务业数字化方面,持续开展“一部手机游云南”建设,实现游客服务、行业监管的数字化与智慧化。智慧物流建设成效显著,建成国家交通运输物流公共信息平台云南区域交换节点和云南国际“现代物流云”综合信息服务平台。
数字社会建设加快推进。居民电子健康档案、人口信息数据入库工作持续推进,全省累计发放65万张居民电子健康卡(码),实现就诊“一码通”。在全省各州、市、县、区部署教育资源公共服务平台,提供各类教学资源超过120万个。建成社会保险系统、公共就业服务系统。在全国率先实现社会救助资金全程电子化发放,发行加载金融功能的社会保障卡,全省社会保障卡持卡人数突破4500万人,社会保障覆盖面持续扩大。省级智慧养老平台录入全省主要养老机构近4000家,实现了养老服务机构统一管理。
数字城市建设成效初显。昆明市五华区、玉溪市、大理市、蒙自市、弥勒市、文山市先后成为国家智慧城市试点,初步实现城市管理数字化,有效带动全省数字城市创新发展。建成一批市域治理中心平台,配备网格信息采集设备,形成覆盖州、市、县、区、乡、村的网格化管理体系,有效提升社会治理工作现代化水平。“刷脸就行”工程加快推进,一批酒店、旅游景点、商业区实现刷脸入住、刷脸入园、刷脸支付。
面向南亚东南亚辐射中心数字枢纽建设稳步推进。昆明成为全国第四个拥有三大基础电信企业国际通信出入口局的城市,我省与缅甸、老挝建成跨境传输光缆和国际信道出入口,国际传输带宽达1.03Tbps,国际网络信息基础设施服务能力显著提升。跨境贸易发展成果显著,2020年全省跨境电子商务进出口规模达13.53亿元,建成云南省跨境电子商务公共服务平台,提供通关、报检、融资、物流等“一站式”服务,建立中国—东盟自由贸易区商务门户平台,积极推动跨境电商合作。构建中国(云南)国际贸易“单一窗口”,在全省多个边民互市点实现无纸化通关全覆盖。上线南博会数字化平台,成功举办“永不落幕的南博会”。
(二)存在问题
尽管全省数字化发展取得阶段性成果,但仍存在数字化基础支撑能力弱、数字经济竞争力不强、数字化创新应用不够、数据共享协同水平不高、数字化要素保障不足等问题。
一是数字化基础支撑能力弱。我省尚不属于国家级互联网骨干直联点,尚未建成国际互联网数据专用通道,昆明国际通信出入口局尚不具备国际互联网落地业务,在全国网络结构布局中流量汇聚能力不强,枢纽地位亟待提升。城乡数字鸿沟依旧存在,全省有约5000个20户以上自然村未实现4G网络覆盖。政府数字化基础相对薄弱,应用支撑能力不足,尚未建立统一的公共核心基础平台,政务信息化建设“纵强横弱”、“分散碎片”普遍存在,有39.6%的政务信息系统运行在业务专网上,各类纵向业务专网自成体系,大部分与政务外网之间相互封闭、不能有效联通,制约了政府数字化转型。
二是数字经济竞争力不强。2020年全省数字经济核心产业增加值占GDP比重仅3.85%,远低于7.80%的全国平均水平。行业缺乏龙头企业、独角兽企业等带动,在大数据、人工智能、区块链等核心技术领域应用创新能力不足,产业整体竞争力较弱。重点产业数字化转型水平依旧不高,工业互联网、能源互联网、农业物联网等技术应用尚未得到规模推广。“上云用数赋智”发展刚刚起步,中小微企业数字化转型平台、公共服务供给仍然不足,传统产业粗放、低效发展方式尚未得到根本转变。
三是数字化创新应用不够。公共服务、社会治理等各领域数字化应用广度和深度仍然不足,服务便利化、普惠化水平仍需提升。基层系统录入和操作负担重,政府治理、城市管理等领域数字化应用创新水平较低。数据中心应用需求不足,全省大数据中心使用率仅25%左右,数字化赋能效用没有得到充分释放。各领域各部门对数字化发展认识仍存在不足,数字素养有待提高,在数字化建设中思路不清晰、重点不突出、发展支撑弱,数字化在各行业各领域未能实现全面突破。
四是数据共享协同水平不高。全省政务信息化体系建设集约化水平不高,“烟囱效应”现象明显,“信息孤岛”大量存在。政府部门间数据交换共享机制尚未形成,数据壁垒依然突出,省直党政机关现有的457个主要政务信息系统分别由185个软件厂商承建,且采用不同技术架构标准和规范。数据资源有效开发利用不足,移动政务应用协同效应未能发挥,应用领域局限,未形成百花齐放的全局态势。政府数据与市场、社会数据的融合深度不足,经济社会治理能力有待提升。
五是数字化要素保障不足。省、州市、县三级的体制机制保障需进一步优化,发展政策、资金等要素保障需进一步增强。数字经济相关专业人才缺口较大,特别是业务和技术复合型的高端人才、企业家人才、实用型人才严重缺乏。省内企业、高等院校和科研院所之间合作不够密切,未能形成产学研用一体化发展态势。创新投入不足,2020年,全省研究与试验发展(R&D)经费投入强度仅为1%左右,远低于全国2.4%的平均水平,无法满足数字化发展的创新要求。
(三)面临形势
从国际形势看,全球已进入以数字化、网络化、智能化为主要特征的第四次工业革命时代,以5G、云计算、大数据、人工智能、区块链等为代表的数字技术创新周期大幅缩短,创新活力、集聚效应和应用潜能加速释放,数字技术正在全面融合渗透经济社会生活的各个领域,对社会治理、生产生活的赋能作用快速增强,数字化发展已成为各国重塑全球竞争力、谋求竞争新优势的共同选择。
从国内形势看,党的十八大以来,着眼中华民族伟大复兴的战略全局和世界百年未有之大变局,习近平总书记从实现“两个一百年”奋斗目标的战略高度,多次强调要适应我国发展新的历史方位,全面贯彻新发展理念,加快网络强国、数字中国建设,大力发展数字经济,以信息化培育新动能,用新动能推动新发展,以新发展创造新辉煌。党中央、国务院把加快数字化发展提到前所未有的高度,在《中华人民共和国国民经济和社会发展第十四个五年规划和2035年远景目标纲要》中对数字化发展设置专门篇章进行谋篇布局。
从省内形势看,目前我省正处在转变发展方式、优化经济结构、转换增长动力的关键时期,习近平总书记两次考察云南并发表重要讲话,站在历史和全局的高度,对云南省情特征、发展方位、工作重点作出精辟判断、给予精准指导,为新时代云南发展进一步打开了视野,指明了路径。“十三五”时期,省委、省政府高度重视数字化发展,把数字化作为推动高质量发展的重大举措,坚持数字经济、数字政府、数字社会、数字城市同步推进,数字技术同全省经济社会各领域融合创新不断深化,形成了一批具有全国影响力的应用示范,为促进稳增长、调结构、惠民生提供有力支撑。
二、总体要求
(一)指导思想
以习近平新时代中国特色社会主义思想为指导,全面贯彻党的十九大和十九届历次全会精神,深入贯彻落实习近平总书记关于网络强国、数字中国的重要论述和考察云南重要讲话精神,立足新发展阶段,完整、准确、全面贯彻新发展理念,融入新发展格局,以推动高质量发展为主题,以创新引领、数据驱动为核心,夯实数字基础设施,深化数字开放合作;坚持以问题为导向、以需求为牵引的原则,聚焦人民群众需求,从经济社会发展实际出发,协同推进数字经济、数字政府、数字社会建设,以数字化转型驱动生产方式、生活方式和治理方式变革,为云南高质量跨越式发展提供强大支撑。
(二)主要原则
创新驱动,引领发展。深入实施创新驱动发展战略,提升新一代数字技术的创新和应用能力,以科技创新带动产业创新,以体制机制创新推进经济社会各领域数字化发展,打造数字应用大省。
集约共享,共建共用。加强“数字云南”统筹建设,推进基础设施与应用系统集成建设,加速实现网络互连、信息互通、资源共享,最大限度避免“信息技术壁垒”和“软件系统各自为政”,努力实现数字资源社会效益的最大化。
统筹布局,协调共进。落实“滇中崛起、沿边开放、滇东北开发、滇西一体化”区域协调发展战略,充分发挥比较优势,推动城乡区域融合发展和跨区域合作,形成统筹有力、竞争有序、优势互补、共享共赢的区域数字化协调发展新格局。
开放合作,互利共赢。主动服务和融入国家发展战略,对内把握粤港澳大湾区、成渝经济圈等建设机遇加快产业合作。对外积极参与“一带一路”建设,打造外向型数字经济发展模式,建设面向南亚东南亚辐射中心数字枢纽。
积极稳妥,安全有序。加快构建泛在互联、融合智能、安全可靠的数字基础支撑体系,加强网络和信息安全监管、落实安全管理责任,坚持安全保障与项目同步规划、同步建设、同步运行,确保网络、应用和数据的安全。
(三)发展目标
到2025年,数字基础设施趋于完善,数字经济成为经济发展重要增长点,数字社会服务模式快速创新,数字政府运行与治理效能显著提升,为人民群众提供安全、舒适、便利的现代化和智慧化生活环境。
数字基础设施泛在智联。信息基础设施全面升级,光纤宽带网、无线宽带网、物联网实现深度覆盖,基本完成重点城市基础设施网络化、智能化升级,建成全省一体化大数据中心体系,人工智能、区块链等基础设施有力支撑社会治理、公共服务和生产生活应用。
数字经济发展动能强劲。数字技术竞争力显著提升,形成一批有一定创新能力、比较优势明显的产业集聚区。数字产业化规模显著壮大,数字技术与实体经济实现深度融合,传统产业数字化转型深入推进,数字经济发展新动能快速释放。
数字政府实现高效协同。深入推进科技创新与政府自身革命相结合,实现党政部门间网络跨层级、跨区域、跨行业横纵串联贯通、数据资源整合共享、业务流程高效协同、政府决策科学智慧、社会治理精准有效。“互联网+政务服务”水平大幅提高,政务服务事项基本实现线上办理。
数字社会达到普惠便捷。形成高效便捷的数字化公共服务体系,教育、医疗、养老、交通等民生领域数字化建设取得明显成效,城市数字基础设施更加完备,数字城市治理实现跃升,数字乡村治理服务水平显著提升,人民生活数字化发展加快,公民数字素养不断提升。
面向南亚东南亚辐射中心数字枢纽初步建成。争取昆明区域性国际通信业务出入口局升级为全业务局,建成昆明国家级互联网骨干直联点。互联网国际出口带宽进一步扩容。数字经济“走出去”取得显著成效,数字技术、数字贸易、数字金融、数字人文交流等领域与周边国家合作进一步加深,跨国界、跨地域的数字经济合作更加活跃。
数字生态体系健康安全。数字化发展政策体系基本健全,网络信息安全防护水平迈上新台阶,关键数据资源安全保护能力显著增强,全省数字化创新发展活力得到充分激发。

三、着力夯实数字基础设施
打造高速互联的通信网络设施。推进全省城市骨干网络升级与扩容,积极申报建设国家级互联网骨干直联点,加快全省百兆宽带接入比例,面向重点区域持续扩大千兆固定宽带接入覆盖范围。持续开展4G网络优化补点,推进5G网络规模部署,促进5G和4G协同发展。加快泛在物联感知网络部署,推进智能传感器布设,支撑物联网应用发展。积极推进卫星遥感、通信、导航定位等有关产业发展,加快行业应用创新。
推进IPv6(互联网协议第6版)规模应用。优化IPv6服务性能,提升云服务平台、内容分发网络的IPv6服务能力,推动数据中心、边缘云等支持IPv6。拓展IPv6行业融合应用,重点开展电子政务外网、政务云平台、政府网站等IPv6改造,积极推动工业、农业、教育、医疗、社会保障等行业IPv6应用发展。
建立集约高效的算力基础设施。支持发展绿色大数据中心,加快部署为人工智能、区块链技术应用提供专门服务的算力中心,谋划建设超算中心等高性能计算算力基础设施,探索建设国际互联网数据中心,推动边缘数据中心按需布局,构建布局均衡、协同供给、梯次连续的算力基础设施体系。加快推进省级国防动员潜力数据中心等重点行业算力基础设施建设,积极争取国家各类数据中心在我省布局建设。推进云南一体化大数据中心体系建设,引导全省数据中心资源集约利用、统筹布局。
发展开放便捷的数字应用设施。积极建设人工智能技术开发平台、通用能力服务平台、专业能力服务平台等,支撑人工智能行业应用的快速研发与落地。持续推进安全可扩展的区块链公共服务平台与服务网络建设,支持区块链应用快速上线,推动云南区块链产业发展。
四、打造协同善治数字政府
以推动数字政府改革为目标,以应用需求为导向,以提升政府服务质量和工作效率为切入点,基于政务云等信息化基础设施,加快推进政府信息化建设,打造“一网协同”、“一网通办”、“一网统管”政府运行与服务管理模式。
(一)夯实数字政府基础支撑能力
1.建设集约高效的政务云
建设省级政务云和云安全保障体系,统一提供政务云服务和通用安全服务,各地各部门原则上不再单独建设基础设施,已建不符合要求的政务云平台原则上不再继续扩容。政务云实行省统一部署或省、州市两级节点部署、互联互通。按照“非涉密系统应上尽上”原则,推进政务信息系统上云工作,加快实现政务信息系统共建共享。打造政务云“两地三中心”容灾备份体系,为政务信息系统和数据资源提供高可靠灾备服务。推进全省电子政务外网拓面、扩容。
2.推进统一公共支撑平台建设
建设统一身份认证平台、统一服务融合支撑平台、统一应用支撑平台,强化对各类应用支撑和对接力度,提升政务信息系统协同和开发能力。省直有关部门现有政务系统,经技术改造后接入相关平台,新建系统按照统一数据、业务接口标准接入,鼓励州市级政务系统接入。省级统一部署人工智能、政务区块链等基础平台,提供智能化工具、底链支撑及感知数据整合。各地各部门原则上不再单独建设公共支撑平台。

3.建设一体化政务数据资源体系
加快构建并完善人口、法人、自然资源和空间地理、社会信用信息库、电子证照库等基础库以及各地各部门业务主题库和有关专题库,动态更新、叠加、关联数据,形成多维度的人、事、物信息体系。加快完善可信数据共享交换体系,建设统一的政务数据共享交换平台、数据资源目录,省直各部门已建、新建非涉密系统采用数据接口方式接入平台,加快各类政务数据共享。建立全省统一数据标准和重点行业数据标准,为数据治理、数据管理、数据分析等提供依据。落实数据质量保障责任,建立数据质量管理闭环。根据部门职责按需依法依规使用共享数据,加强共享数据使用全过程管理。编制政务数据开放目录,建设统一的政务数据开放平台,向社会提供开放政务数据的查询、下载、应用接口等服务,开展创新应用。

(二)强化机关运行“一网协同”
提升政务协同办公数字化水平,构建统一的政务协同办公平台“云政通”,支持各地各部门网上办文、办事,服务跨部门、跨层级远程办会,提供政务服务事项的集中处理、协同审批及统一效能监管服务。提升决策指挥数字化水平,加快政务应用创新,支持基于“云政通”平台研发各类跨部门、跨层级应用,实现部门协同联动和应用共建共享。建立完善以汇聚数据为基础的部门间数据共享应用机制,建设政务数据共享交换平台,大力推进部门通过平台获取共享数据,促进业务协同和流程优化,减少数据重复采集,减轻群众和基层信息负担。分级构建决策指挥系统,强化政府科学决策辅助能力,探索研发决策执行模拟系统,围绕规划布局、经济调控、应急指挥等构建分析模型,优化决策的合理性和精准性。提升行政监督数字化水平,建设纪检监察、巡视巡察、行政执法监督、审计等问题整改动态监管平台,推进问题发现与整改的全过程闭环可控,实现行政行为全程留痕留印、风险可控和过往可溯。

(三)优化政务服务“一网通办”
通过与云南人社12333、“一部手机办税费”等各地各部门移动端业务系统对接联通,将“一部手机办事通”升级打造成为群众和市场主体提供一站式移动服务的总门户,提升面向个人、市场主体的政务服务水平。围绕人民群众日常关切的水电气网办理缴费以及就医、社区服务等民生热点,推动服务流程再优化、填报材料再精简。以市场主体获得感与满意度为导向,全面梳理跨部门、跨层级涉企服务事项,打造企业集成套餐服务,进一步归并、简化办理流程,推动材料并表、流程并行、审批并联,并通过可信身份认证、电子证照、数据共享等措施,强化全省在线办理和联合办理能力,政务服务高频办理事项实现“办事不求人、审批不见面、最多跑一次”。

(四)推进省域治理“一网统管”
1.提升数字化经济调节能力
加快政府经济运行调节体系建设。围绕生产、消费、投资、就业、财政、金融、物流、能源等经济运行重点领域,推进经济运行数据采集、治理标准化建设,加快市场主体、生产要素、宏观政策、市场竞争、资源环境等基础数据汇聚,建立经济运行大数据分析计算模拟等模型,开展经济运行分析和预判,分级构建决策指挥系统,为宏观调控、产业政策、风险处置等提供决策支撑。

2.提高数字化监督管理能力
推进市场监管体系数字化转型。针对食品、药品、医疗器械、特种设备等重点产品,开展云南省重点食品(产品)安全信息区块链追溯平台建设,以冷链物流、预包装乳制品、肉制品为突破口,建立全省食品安全追溯主题库,建设来源可查、去向可追、责任可究的追溯体系。推进明厨亮灶、明厂亮线等对接社会公益类、政府监管类信息化平台,接受社会监督。建设网络外卖智能监管平台等,通过从各类交易平台抓取主体数据,开展数据对比分析,并以此为切入点逐步实现对网络交易平台、服务经营者以及其他网络交易服务机构的有效监管,依法查处网络交易中的违法行为。大力推行“双随机、一公开”监管,升级完善监管工作平台,并纳入省“互联网+监管”系统运行。
推进“互联网+监管”建设。升级完善省“互联网+监管”系统,建立健全监管履职评估评价体系,实现监管对象全覆盖、监管过程全记录、监管数据可共享可分析可预警,推动事中事后监管标准化、规范化、精准化。建立全省统一的执法信息公示平台,依法公开行政执法职责、依据、程序、结果等,接受社会监督。

3.优化数字化社会管理能力
打造智慧交通综合管理体系。推动交通基础设施与交通感知网络、通信网络同步建设,推进高速公路、机场、车站等智慧化改造。打造综合交通运输运行协调和应急指挥体系,与公路经营管理单位通信指挥系统、路政应急处置系统、公安交警指挥调度系统的对接,实现“一路多方”的交通运行监测和应急协同应用,推动交通智能化应急指挥体系闭环运行。试点客运电子票证、货运“一单制”等,持续优化数字交通服务能力。积极开展车联网、车路协同和无人驾驶等技术创新试点。推动昆明智慧交通区域辐射示范、保山城乡一体化智慧交通体系示范、玉溪国家电子车牌试点城市等建设,引领全省智慧交通快速发展。

持续加强智慧应急能力建设。围绕安全生产、自然灾害等,建设全省应急通信网络,接入有关单位存量通信网络资源。综合物联网感知、视频监控等手段,构建全域覆盖的应急感知网络和数据采集体系,建设应急管理综合应用平台,实现跨部门和跨层级的业务协同和信息共享。围绕非煤矿山、危险化学品、烟花爆竹等高危行业安全生产重大风险,以及地质灾害、气象灾害、水旱灾害、森林火灾等自然灾害风险,构建风险监测指标体系和监测预警模型,实现全要素综合监测、综合风险评估、灾害风险预警、灾害态势智能分析。建立应急指挥信息系统,实现应急救援智能化、扁平化和一体化指挥作战。

构建立体化智能治安防控综合体系。加快推进公安信息化建设,建设警务云应用生态和网络体系,打造智慧警务,建设智慧公安,构建智慧业务应用体系。持续提升治安防控能力,依托人工智能技术推动刑事侦查的数字化、智慧化和高效化。
统筹推进智慧边防建设。按照“有用、实用、管用、好用、可持续”的原则,聚焦强边固防、打击整治跨境违法犯罪、疫情防控等目标,构建全线智能感知、智能计算、智能预警的数字防御体系,提升边境管控可视化、数字化、智能化水平,为全国智慧边防建设打造云南样本。
4.加强数字化生态治理能力
加强数字生态环境与监管体系建设。搭建全省生态环境监测网络,增强对大气环境、水环境、辐射环境、声环境等的实时感知。开展环境形势综合研判、环境政策措施制定、环境风险预测预警、重点工作会商评估,建立全景式生态环境形势研判模型,提升生态环境管理决策能力。健全事前预警和事中事后监管机制,综合法治、信用、社会等监管手段,用数据助力监管效能提升。推动生态环境信息公开和网上综合信息服务,构建舆情分析引导服务、公共信息公开监督、一站式企业综合服务等能力,建立公平普惠、便捷高效的生态环境公共服务体系。提高生态环境治理数字化水平,加强环境污染治理工艺自动化和智慧化能力建设,切实提升环境污染治理效果。

推动自然资源数字化管理。结合“多规合一”成果,建设全省统一的自然资源与地理空间大数据平台,提供时空基准和“一张图”服务。完善现有时空数据资源,规范云南省时空数据基准,建立时空数据管理和更新维护体系。建设自然资源全生命周期智慧管控体系,发展自然资源调查监测评价、自然资源资产管理、国土空间规划与用途管制等自然资源管理服务应用。

加快数字水利发展。完善水利数据采集体系,加强对雨情、水情、工情、水资源、水环境、水生态等相关指标的感知。构建数字水利大数据中心,形成数据资产管理体系,推动数据资源跨部门共享交换。构建“智慧水利调度与监管系统”、“智慧防汛抗旱”等系统,为实现信息公示、灾害预警预报、公众服务、监督举报提供精准服务。加快智慧水利业务创新,推动防汛抗旱、水资源管理、水利工程管控、水土保持、河湖监管、水文监测预报等应用建设,运用数字化手段支撑治水、管水、用水,着力实现政府监管精细化、江河调度一体化、工程运行智能化、应急响应实时化、公共服务便捷化,提升水利行业科技支撑能力。

打造数字林业发展引擎。加快森林防火视频监控系统建设,探索视频监控网络与其他感知系统的联合应用。搭建生态环境因子监测评价、林草有害生物监测预警与防治可视化决策分析、智能视觉感知等应用,实现区域生态状况分析研判、物种管理等。建设统一的林草空间基础信息体系,推进林草产业服务平台等建设,提高资源管理的准确化、精细化、实时化、高效化水平。

5.推动智慧法治发展
深化政法跨部门信息化执法协作建设,推进侦察、逮捕、起诉、审判、执行、法律援助等协同应用。加快智慧法院建设,提升办案全周期溯源管理能力,搭建诉讼服务、执行指挥、办公办案数字化体系,探索“云上物证室”等区块链司法应用。推进智慧检务应用创新,探索数字卷宗单轨制协同办案模式,开展量刑建议辅助、刑事执行检察智能辅助等办公办案应用。发展智慧司法,推进智慧执法监督、智慧公证、智慧调解、智慧司鉴等智能化应用体系建设,提升依法治省、行政立法、行政执法监督、刑事执行与应急指挥、公共法律服务等综合服务能力。

6.加快推进智慧党建
依托“云岭先锋”APP,推动互联网、大数据、人工智能等现代信息技术与党建工作深度融合,将党务管理、党建监督、党员教育、党建宣传、民生服务等内容进行整合,实现党员、党组织的全历程数字化跟踪。构建智慧党建支撑体系,升级完善“党建云”基础设施,以党内统计、干部(公务员)统计、人才统计等数据库为基础,整合基层党建、干部管理、公务员管理、人才工作模块数据资源。切实加快基层党建、干部管理、公务员管理、人才工作“四个模块”建设运用,推动“四个模块”数据互融、运用互通,提供实时、高质量的数据来源,构建智慧党建数据大脑,实现党建工作规范化管理、立体化运用、科学化决策。
五、大力发展数字经济
以应用为导向,拓展应用场景,推动企业上云和产业互联网建设,加快农业、制造业、能源、物流、旅游等产业数字化转型,推进“上云用数赋智”,实现数字经济与实体经济融合发展。大力发展电子信息制造业、软件和信息技术服务业等数字经济核心产业,支撑产业数字化发展。
(一)深化重点产业数字化转型
1.加快农业数字化转型
引导数字技术在农业生产全过程的广泛应用,推进农业土壤、气候、产业分布等各类数据在一张图上叠加,实现农产品的全生命周期数据共享。鼓励企业发展茶叶、花卉、水果、蔬菜、坚果、咖啡、中药材、肉牛等数字化农业特色应用,建设一批农业农村信息化示范基地、智慧农业产业园区、智慧农场、农业智慧物流配送中心等。大力发展农村电商,建立绿色农产品线上销售、供应链协同、防伪追溯等体系,推动种植、养殖、采购、销售到追溯全链条数字化升级,全面提升农业生产、加工、销售各环节附加值。支持企业创新合作模式,补齐农户使用数字技术短板,持续拓展农产品销售市场,充分挖掘农产品价值,带动农民增收致富。

2.打造绿色能源数字化发展引擎
建立健全覆盖全产业链的能源互联网。大力发展智能电网,推进全省智能电网示范区建设,提高电网调节性、灵活性,保障电力供给和电网安全稳定。鼓励省内重点发电企业,部署电力生产现场通信网络,推进电力生产数字化应用建设。引导电力企业发展数字化电力调度、输变配电体系,推进配电设备智能化改造升级,实现一体化大电网监控预警和分析决策。加强政府能源管理和决策数字化,建设能源综合运行分析、安全监管、“一部手机办事通”掌上能源模块等服务,提升能源治理和公众用能服务能力。加强数字化天然气安全监管能力建设,重点开展天然气传输设备及管道的状态监测、泄漏报警、智能巡检等应用建设。
推动智慧能源大数据采集开发利用。建设联通国家、省、州、市有关部门以及电、煤、油、气等有关企业的能源数据传输网络,建设可扩展的云南绿色能源大数据中心,支撑能源数据应用建设。打造“互联网+能源”公共服务,提升智慧用能等一站式服务水平。建立覆盖能源生产、流通、消费全链条的能源监督管理网络体系,支撑政府开展能源规划决策、能源宏观调度、能源安全保障、能源产业结构调整等。

3.深化发展智慧旅游服务
持续深化智慧旅游发展。持续优化升级“一部手机游云南”,推进文化和旅游综合性服务体系建设。加快智慧旅游信息基础设施建设,在全省3A级以上旅游景区、星级宾馆、旅游集中区、州市级公共文化服务场所实现智能导游、电子讲解、刷脸认证等服务全覆盖,加快重点旅游核心区5G部署,打造“5G+智慧旅游”应用。以大理古城、丽江古城、玉龙雪山等为重点,打造全国智慧旅游景区样板。打造租车、包车等智慧旅游交通出行服务,打通景区交通“最后一公里”,推动省内各大交通枢纽到重点旅游城市、景区的无缝对接、零距离换乘和高效接驳。加快建立智慧旅游标准体系和统计体系,搭建文化和旅游可视化综合管理体系,实现市场综合执法、市场主体信用建设、游客投诉受理与处置等数字化服务管理。

加快智慧康养产业发展。推动数字技术与康养产业的深度融合,引导医疗养老机构加大老年健康科技辅助技术产品应用,建立和完善老年健康服务体系。加快推动医养结合模式发展,加强康复治疗中心、护理中心的标准规范建设。
4.推动智能制造高质量发展
推进工业互联网网络和平台建设。鼓励企业开展内外网改造升级,加快5G网络对重点工业园区、重点行业企业的覆盖部署,大力发展“5G+工业互联网”。建设重点行业和重点区域工业互联网标识解析二级节点,推进工业互联网平台和标识解析的协同应用。引导行业龙头企业、互联网企业等,建设具有区域、行业特色的工业互联网应用平台以及公共服务平台,培育研发设计、生产制造、运维服务、运营管理等工业互联网应用。
推动制造业数字化转型。实施企业数字化转型工程,支持企业开展5G全连接工厂、数字产线、数字车间和数字工厂建设,打造重点行业全数字化标杆示范企业。鼓励中小企业业务系统向云端迁移,提升企业运营管理效能,降低企业信息化改造成本。深入推进企业两化融合工作,建立企业数字化能力评估体系,加强对企业两化融合管理体系贯标的指导。鼓励重点行业骨干企业加快流程再造和业务创新,发展联合研发创新、协同制造、个性化定制、服务型制造等新模式新业态。重点推动烟草全产业链条数字化,建设“数字烟田”、“数字车间”、“数字工厂”,打造工业4.0数字烟草。

5.深度推进服务业数字化发展
加快物流产业数字化创新。实施智慧物流工程,鼓励传统物流信息平台向物流供应链平台转型,重点培育10个智慧物流信息平台,提高物流全过程透明、可视、可追踪的智能化管理水平。积极打造国际运输、多式联运、冷链运输、农村物流等重点领域物流信息系统,促进生产、消费、电商物流等的协调发展。加强智慧物流信息监管,建设综合物流大数据运行监测分析体系,对接国家物流信息平台,接入物流枢纽、物流企业和有关数据资源,全面准确掌握交通运输物流业运行状况,提供跨区域、跨部门物流公共信息一站式信息服务。
大力发展智慧金融。积极争取数字人民币试点示范建设,推进数字人民币应用推广。拓展企业融资渠道,鼓励银行业机构继续推进知识产权质押、供应链融资等数字金融业务的试点和推广。支持传统金融与新金融的融合与创新,加快普惠金融、绿色金融等数字化转型。积极开展“信易贷”工作,完成云南省中小企业融资综合服务平台开发部署。发展在线金融服务,推广智能投资顾问等服务。
6.全面提升企业数字化转型公共服务供给
加快构建全省数字化转型普惠服务体系,纵深推进“上云用数赋智”行动,鼓励平台企业提供研发设计、经营管理、生产加工、物流售后、数据分析等核心业务环节数字化转型服务。建立政府—金融机构—平台—中小微企业联动机制,为中小微企业和灵活就业者提供价廉质优的数字化转型服务产品。
(二)加快推动数字产业化发展
推动电子信息制造业规模化发展。持续培育和引进企业和重大项目,重点推动高端服务器、新型智能手机、面向特定人群的智能功能机、服务机器人等产品研发生产,发展智能手环、智能手表、智能防丢设备、智能眼镜等消费类智能可穿戴设备生产制造,推进GPU板卡生产、物联网传感器制造等产业布局,持续引入信创整机制造项目。发展光电显示材料及器件、红外和紫外探测器材料、新型锂离子电池正负极材料和隔膜材料等光电子和电池材料。加快新一代显示技术工艺、半导体关键材料的研发生产。
加快新兴前沿产业集聚发展。壮大云南5G产业,优先织密昆明市、曲靖市、玉溪市等州、市5G网络,实施5G应用“扬帆”计划,打造5G融合应用新产品、新业态、新模式,促进“5G+”信息消费、工业互联网、智慧物流、智慧电力、文化和旅游等创新应用落地。联合国内相关标准化组织、本地行业龙头企业,积极开展重点行业5G融合应用标准研究,促进行业应用落地。推动人工智能产业发展,加快计算机视觉、智能语音处理、生物特征识别、自然语义理解等关键技术研发及产业化。依托云南省区块链中心,加快区块链产业集聚发展,打造一批拥有自主知识产权、具有竞争力的区块链拳头产品。做优软件与信息技术服务产业,支持发展系统集成、运维、软件外包、行业应用软件和解决方案。构建基于自主可控基础平台的应用软件开发和服务生态,推进工业软件、行业应用软件的研发与产业化。发展卫星应用产业,联合重点企业、科研院所,培育卫星应用服务市场。

谋划产业布局构建产业发展新生态。淘汰落后产能、推进园区优化升级,支持数字经济企业向国家级高新区、国家级经济技术开发区集聚,对入驻园区的数字经济企业,制定配套支持政策,加快数字产业集聚发展,培育一批省级数字经济园区。聚焦电子材料、智能终端、软件开发等精准制定专项支持政策和重点企业招商目录,创新“政府+招商平台+龙头企业”产业招商与园区运营模式,积极开展产业链招商,通过市场化方式引导产业集聚,培育引进一批在全国具有一定影响力的龙头企业。


促进新产业新业态新模式发展。发展平台经济,支持利用互联网、物联网、大数据等现代信息技术,结合我省高原特色农产品、特色文创产品等优势产业,构建跨地域、跨领域平台,为双边或多边用户提供交易和服务。积极引进培育在线文娱主体、挖掘云南特色文娱资源,鼓励直播带货、VR/AR等业态发展。推进会展业态创新,依托南博会数字化平台为代表的线上会展新平台,举办“云展览”,开展“云展示”、“云对接”、“云洽谈”、“云签约”等系列活动。拓展生鲜电商零售业态,建设网上超市、智慧微菜场、无人超市等,拓展“无接触”配送覆盖,加快布局社区、园区、楼宇等区域智能储物柜、保温外卖柜、末端配送服务站和配送自提点等便民设施。积极布局在线教育新业态,加强优秀在线课程资源研发,引导线上线下教育常态化融合发展。
(三)强化数字技术和应用创新
深入推进国家级、省级创新平台建设,实施锗、砷、铟及铂族等稀贵金属关键核心技术攻关,推动产业链和创新链深度融合。强化技术应用研发体系建设,大力推进行业数字化技术应用创新,围绕5G、区块链、数字农业、智能制造、智慧旅游等重点产业领域,鼓励建设产业创新云南省实验室、重点实验室及工程(技术)研究中心、企业技术中心、专业孵化器等产业创新载体,推进公共测试、软件评测、网络检测、技术标准等支撑能力建设。支持龙头企业、高等院校、科研院所等联合建立常态化人才培养、技术创新合作平台。建立健全科技成果转移转化统计报告制度与无形资产管理制度,建立完善科技成果评价体系。支持技术转移机构建设,打造技术转移和成果转化平台。

六、构建便捷普惠数字社会
综合运用大数据、人工智能、区块链等技术手段,加快构建民生领域智慧化服务体系,推进医疗、教育、养老、政府救助等基础支撑能力建设,打造惠民、便民的智慧服务。围绕乡村基础设施、乡村治理以及乡村惠民服务等关键领域,加快数字乡村建设。以城市发展实际需求为出发点,推进全省数字城市建设。聚焦构筑美好数字生活,推进智慧社区建设,进一步推广数字家庭应用,提升公民数字素养。
(一)推进公共服务数字化
提升卫生健康领域数字化服务能力。加快全省就诊一码通系统建设,实现居民持码(卡)就诊一码通行以及就诊信息汇聚和调阅,提高诊疗便利性。按照统一标准,持续推进省、州、市级全民健康信息平台互联互通,建设云南省云影像中心,实现全省二级及以上医院影像数据(数字胶片)汇集、存储、共享调阅等功能,降低患者诊疗成本。拓展大数据、云计算、人工智能、区块链等技术在医学影像数据挖掘、辅助诊断等方面的应用,重点覆盖基层卫生机构,提高诊断水平。建设疾病预防控制信息系统(数字疾控平台)、免疫规划暨疫苗全程追溯系统、妇幼保健信息系统和突发重大公共卫生事件应急指挥系统,打通医疗与公共卫生关键数据采集渠道,推动健康医疗大数据跨地区、跨部门互通共享,强化医防协同。打造智慧医保平台,建立基金运行、异地结算、监督检查等数据分析能力,强化对医保基金的监管及监测预警分析。

增加智慧教育的能力供给。深入实施教育信息化2.0行动计划,实施“云上教育”工程,整合构建优秀育儿资源,将城区优质教学资源和课堂教学同步到乡村学校。构建中小学大数据精准教学课堂,通过采集全场景过程性动态数据,结合区域学科知识图谱,为学生构建最优学习路径。推动智能学习终端在中小学的应用,逐步实现学生人人拥有智能学习设备。推进在线教育发展,推动高质量在线课程资源纳入公共教学体系,逐步缩小区域、城乡数字差距,大力促进教育公平。整合教育系统内、外优质资源,在基础教育领域开展与教材配套的优质数字资源库建设,引进优质社会课程,构建教育资源共享体系,扩大优质教育资源覆盖面。建设全省智慧教育云平台,推进幼儿每日活动教学和管理服务、小学数学音乐美术教学、中小学入学管理、初中学生体育考试管理、英语听力口语服务与考试、本科高等学校专业评价等教育数字平台和应用建设,促进教育管理现代化、决策科学化、服务网络化,以数字化手段提高教育质量。

构建数字人社服务体系。加快人社数字化改造,推动跨层级跨部门间数据共享和业务协同,实现人社全业务平台、数据、服务的横向和纵向整合。推进人社全业务网办,打造网上办理为主的人社公共服务渠道。完善全省统一的云南人社12333公共服务门户,创新经办服务体制。推进社会保障卡在人社业务领域的应用,推进电子社保卡应用,为相关应用系统登录环节提供实名认证,简化注册流程。
推进数字民政服务升级。加快低保服务智慧化转型,加快人脸认证、指纹采集、电子签章等技术应用,不断拓展线上服务范围,汇聚社会救助、教育保障、医疗保障等服务,构建以“一部手机办低保”为核心应用的智慧救助服务体系。升级在线服务后端经办系统,打造人性化在线服务前端窗口,优化在线服务环境,确保服务对象个人信息安全,构建“开放平台+多元服务+统一标准”服务模式。

发展智慧退役军人服务。推进全省统一的智慧退役军人服务体系建设,形成线上线下融合、服务衔接有序、规范安全高效的全省退役军人工作新格局。打造退役军人一体化服务平台,建立互联网+退役军人服务平台、综合事务管理平台、服务中心管理平台、运营管理平台、智慧治理平台,提高退役军人业务治理能力和服务水平。
打造数字文化服务体系。推进智慧广电建设,构建互联互通的智慧广电融合媒体云。鼓励云南日报报业集团、云南广播电视台等建设云上智慧云、云上文化云、“七彩云”等公共文化基础设施。

(二)推进数字乡村和数字城市建设
1.数字乡村建设
运用数字化手段全面巩固拓展脱贫攻坚成果。打造全省统一政府救助平台,全面覆盖农村低收入人口,建设低收入人口资源库、村级集体经济帮扶救助全覆盖信息平台,汇集低保、就业、住房、饮水安全、教育、医疗等领域数据,探索多种救助方式,确保符合条件的困难群众得到及时救助。加快建立防止返贫致贫动态监测管理体系,整合全省各类救助服务事项,精准刻画求助者画像,高效响应群众的救助诉求。建设易地扶贫搬迁数字化管理体系,针对易地扶贫搬迁集中安置点、搬迁户和搬迁人口进行全方位数据采集和动态更新,实现数据信息的共建共用共享,做好精准管理和后续扶持。
完善信息惠农服务体系。推进云南政务服务网、“一部手机办事通”和基层党组织综合服务平台建设,加快推进网上政务服务农村地区全覆盖,打通服务群众“最后一公里”。推进乡村“互联网+”教育、医疗健康等发展,提升农村公共服务水平。建设数字农业农村服务体系,统筹全省涉农信息数据,鼓励开展市场信息、农资供应等领域的农业生产性服务。全面实施信息进村入户工程,深入开展云推广、云培训,推广“云农12316”信息服务平台,推进“益农信息社”建设,推动城乡资源全面对接和顺畅流动。

2.数字城市建设
夯实数字城市基础设施。加快推进城市基础设施数字化改造,以工业园区、城市路网、街道社区等为重点,推动传感器、摄像头等前端设备及传输网络的共建共享,形成以“云、网、端”为核心的新一代智能化基础设施体系。探索建设城市要件库,通过前端感知系统,汇集涵盖城市地形、地貌、道路、住房、水厂、电厂、地下管网等城市要素信息。
加强数字城市应用创新。推动城市管理精细化,加快数字化城市管理平台建设,制定数据标准,规范各级平台建设和运行,构建城市网格化管理、联合执法指挥调度等体系,开展城市排水网络、天然气管网等实时监控。鼓励各州、市、县、区根据自身发展需求,开展智慧环卫、智慧城管、智能公交、智能停车、智慧车牌、智慧农贸市场等城市惠民应用创新。推进城市建筑、市政设施和地下管线的数字化管理系统建设,实时监测感知建筑设施运行情况,科学设计、合理规划布局城市公共基础设施。
打造数字城市核心中枢。围绕数据协同、技术协同、业务协同,制定统一数据标准、接口规范、调用规则,汇聚政务服务、城市治理、惠企惠民等数据。建立人口库、法人库、地理库、城市要件库等基础数据库,推进各部门资源数据与基础数据库全面对接,通过数据的实时更新与动态叠加实现对城市运行的精准分析。鼓励各地聚焦痛点难点问题,开展典型应用场景试点,开发个性化、特色化应用场景,提升城市治理能力和治理水平,促进城市治理从数字化到智慧化。在昆明、大理、丽江、玉溪、保山、普洱进行试点建设,总结经验并形成统一技术标准后在全省推广。
(三)构筑美好数字生活
创新智慧社区服务。在有条件的社区开展网络设施、智能终端等建设,深化社区网格化数字管理模式应用,持续完善在线矛盾纠纷多元化解平台,有效提升基层矛盾化解能力。鼓励社区服务企业打造便捷物业服务综合体系,推动物业管理、家政服务等应用创新,发展社区智慧养老托育等服务。打通物流配送“最后一公里”,发展快递自提点、快递超市、智能快递箱等服务。

推广数字家庭应用。鼓励智能终端制造企业加快智能家居产品的研发、制造和推广应用,创新多样化智能家居产品运营方式,构建数字化生活新体验。推进数字家庭信息资源同智慧社区、智慧物业管理互通共享。积极引导社区、企业开展智能家居产品体验、应用培训等活动,提高居民使用智能家居产品的能力。持续研究和着力解决人工智能技术的应用带来伦理、道德、安全等问题。
提升公民数字素养。加大公务员数字培训力度,提升公务员、特别是领导干部的数字素养,提高数字技术使用能力和创新能力。提升城镇劳动者数字能力,完善企业员工、产业工人数字技能培训体系,培育数字产业人才队伍。开展农业农村新技术推广、电商销售、新媒体应用等培训,构建现代农业科教信息服务体系,持续提升农民信息化技能和水平。
提升数字包容性建设。强化老年人、残疾人、偏远地区居民、少数民族群众等特定群体数字化服务供给,鼓励企业研发设计无障碍智能终端设备、网站、移动互联网应用等,加强“云南健康码”、公交地铁乘车、预约挂号等高频服务事项的优化升级,加大少数民族语言语音技术研发应用和推广,消除服务资费、终端设备、服务与应用等方面障碍。
七、构筑面向南亚东南亚辐射中心数字枢纽
围绕面向南亚东南亚辐射中心数字枢纽,建设跨境数字基础设施,打造国际通信枢纽和产业合作平台,推进跨境贸易、跨境物流、跨境金融数字化发展,大力发展跨境电子商务,推进跨境数字经济国际合作,构建数字丝路的战略核心枢纽。
(一)打造跨境数字基础设施
优化云南国际网络布局,推动中国电信、中国联通、中国移动三大运营商昆明区域性国际通信业务出入口局向全业务升级,推进国际出口带宽扩容,建设中国连接南亚东南亚的国际信息大通道,汇聚我国与南亚东南亚国家之间的国际通信业务。支持昆明建设国际互联网数据专用通道,促进外向型产业集聚。加快中国(云南)自由贸易试验区数字化建设,建成电子商务监管配套、供应链配套、生活配套等一站式综合服务体系。

(二)推动数字经济跨境合作
构建高效跨境物流智能综合体系。积极推进跨境电子商务进出口货物服务能力。依托中老铁路、中国环印度洋大通道等建设,打造智慧化跨境物流服务,统筹解决运输、商贸和监管服务问题。聚焦河口、瑞丽、磨憨等重要口岸,加快口岸智慧化建设,推动联运物流信息交换共享,实现口岸通关物流信息可视化应用和异常信息检测预警。鼓励支持企业建设面向南亚东南亚的跨境物流公共信息平台,逐步实现区域内国际物流信息互联共享。
深化跨境电子商务发展。完善支持激励政策,外招内孵跨境电商主体,招引国内外知名跨境电商企业在我省设立区域运营中心、创新中心和分拨中心、发展跨境电商总部经济。探索建设海外仓、边境仓、境内出口监管仓等,培育跨境电商海外服务市场。持续优化升级云南省跨境电子商务公共服务平台,扩展对接税务、外汇、金融等功能,实现跨境电商出口业务的线上全流程业务办理。建立跨境电子商务高效通关系统,实现通关全程无纸化。建立商品溯源数据库,汇聚生产、交易、通关、物流、支付、结算及评价等综合信息,实现商品进出口全流程可视化跟踪。实施数字边贸项目试点计划,创新云南特色数字边贸模式,依托边境县域边贸市场,支持有关龙头骨干企业开展云南省数字边贸服务体系建设。
八、营造健康安全数字生态
加快建立数字化发展政策体系,统筹推进政策、规章制度制定,建立完善数据安全防控体系,强化数据安全技术研发应用,持续推进安全策略与机制体制创新,加强涉及国家利益、商业秘密、个人隐私的数据保护,加强先进数字技术交流,构建良好数字化发展环境。
(一)完善数字发展政策体系
加快建立数字化发展政策体系,重点围绕夯实基础、应用引导、招大引强、营商环境等方向,统筹推进促进政策、规章制度、治理政策以及相关环境政策制定。制定数字经济发展三年行动方案和年度工作计划,针对性出台数字经济扶持政策,统筹用好新型基础设施建设相关专项基金。拓展IPv6行业融合应用,重点开展电子政务外网、政务云平台、政府网站等IPv6改造,积极推动工业、农业、教育、医疗、社会保障等行业IPv6应用发展。加强数字知识产权综合行政执法,引导各类主体依法诚信经营。加快引进一批高端专业的数字化发展第三方服务机构落户云南,提升面向数字经济的专业服务能力。
(二)健全网络信息安全体系
强化关键信息基础设施安全。针对电子政务外网、政务云等全省关键信息基础设施,打造立体纵深安全防御体系,完善安全“事前、事中、事后”的全周期防护。加强安全技术应用创新,建立集威胁情报分析、安全运行监测、安全趋势分析、事件响应与处置等安全方案为一体的安全运营体系,建设集成化、自动化、智能化的统一安全运营平台,实现全域动态安全管控。建立涵盖主管部门、建设方、运营方等在内的关键信息基础设施安全主体责任体系,加强行业关键信息基础设施安全防护检查与风险评估。
健全网络安全防护体系。落实信息系统安全等级保护、涉密信息系统分级保护及风险评估制度,定期开展网络安全专项督查与评估。规范、完善和深化国产密码应用,提升密码基础支撑能力、建立健全密码应用安全性评估审查制度。建立网络安全事件应急处理体系,制定突发事件应急预案、网络安全应急响应计划、灾难恢复策略、恢复预案。明确各地各部门在网络安全、系统运维等方面应对突发事件的责任分工及工作流程,定期组织网络安全应急培训并开展应急演练。建立网络安全管理工作机制,建立跨部门、跨地区工作联动机制,确保信息安全协同共治。
加强数据安全保护。建立全省统一规范的公共数据管理制度、数据隐私保护制度和安全审查制度,合理确定数据敏感程度和划分数据安全级别,有效做好数据分类分级保护,加强对政务数据、企业商业秘密和个人数据的保护。聚焦面向南亚东南亚国家数字合作,加强数据跨境流动安全评估,建立跨境数据流动安全管理机制。加大对数字技术专利、数字版权、数字内容产品等保护力度。
(三)加强先进数字技术交流
围绕5G、云计算、大数据、人工智能、区块链等数字技术举办峰会、论坛、研讨会等,深化区域交流与合作,充分利用社交平台、融媒体平台、微信公众号等多种形式,加强宣传推广力度,提升云南在数字领域的国内国际影响力。
九、环境影响评价
(一)效益分析
本规划实施后,基本建成数字基础支撑体系,光纤宽带网、无线宽带网、物联网实现深度覆盖,建成全省一体化大数据中心体系。数字经济规模快速扩张并成为全省经济发展的重要增长点之一,建成一批数字经济产业集聚区,数字技术与实体经济实现深度融合,经济发展新动能快速释放。数字社会服务水平快速提升,数字乡村治理服务水平显著提升,人民生活数字化发展加快,公民数字素养不断提升。数字政府运行与治理效能显著优化,政府业务流程高效协同、政府决策科学智慧、社会治理精准有效。建成“城市大脑”核心中枢,推进城市规划、建设、管理和运营全面数字化,形成数字城市建设发展新模式。数字化国际合作更加活跃,初步建成面向南亚东南亚辐射中心数字枢纽。数字化发展政策保障、安全保障能力显著增强,数字生态体系基本健全。
(二)不利环境影响分析
数字化基础设施、数字化应用等工程建设对环境的局部不利影响较弱,主要体现在工程实施过程中产生的噪声、废渣等以及在部分工程建成后存在的极少量电子辐射影响,经分析验证,这些影响是暂时且可控的,只要在项目实施及运行过程中充分重视可能存在的不利影响,严格落实有关管理标准要求,采取相应的环境保护措施,及时优化调整实施方式,在很大程度上可以减轻或避免规划实施的不利环境影响,不存在重要的环境制约因素,从环境角度评价,规划是可行的。
(三)消除和减轻不利环境影响的措施
工程实施过程中,依法加强建设项目环境影响评价等前期工作,严格落实生态空间保护要求,并与国土空间规划、生态环境保护规划等相衔接。优化工程方案设计,从生态环境角度提出切实可行有效的保护、减缓和补偿措施。坚持节约优先和绿色发展,强化节能减排技术应用。加强跟踪监测评估,对可能受影响的重要生态环境敏感区和重要目标加强监测与保护,及时掌握环境变化,采取相应的对策措施。工程运行过程中,严格落实信息通信基础设施、大数据中心等运行管理有关标准要求,开展电子辐射、废水废气等环境影响重要指标的动态监测,实时掌握环境影响情况,及时调整优化。
十、风险评估
为有效规避、预防、控制规划实施过程中可能产生的风险,根据《云南省重大行政决策程序规定》(云南省人民政府令第217号),对本规划中的决策事项,可能存在的社会稳定、生态环境、法律纠纷、财政金融和技术安全等风险进行评估,并提出应对措施。
(一)风险因素
社会稳定风险。规划新建的大中型数据中心、通信网络、5G基站、产业园区等,涉及征地搬迁、场地占用等关乎人民群众的财产权益的事项,处理不当容易引发群体上访、集会、阻挠施工等社会不稳定事件。
生态环境风险。本规划涉及建设内容多数为数字化项目,在项目建设、运行过程中产生有害气体、废渣、废水以及电磁辐射、设备噪声等会对周边环境产生一定影响。
法律纠纷风险。规划新建的数字化项目建设涉及地方政府、投资主体、设计单位、施工单位、监理单位、用水主体等多个利益相关方和多方合同合作关系,涉及重大利益调整和风险分担,任何环节处理不当,可能发生法律纠纷。
财政金融风险。规划新建的数字化项目中,部分公益性、准公益性项目由于缺乏商业模式,投资周期长、经济收益低,通常由各级政府出资主导建设,可能增加财务负担,产生财政金融风险。
技术安全风险。规划涉及多种新兴数字技术在各领域的应用,在新技术调研、需求分析、方案设计等工作开展过程中,可能会存在对于新技术的安全性、可靠性、可行性估计不足,产生技术安全风险。
网络和数据安全风险。规划涉及信息基础设施的建设和采集汇聚政府、社会等多渠道数据资源,在数据存储、传输、使用过程中,可能由于管理不当、受到网络攻击等原因,出现数据泄露、数据丢失等问题,造成数据安全风险。
(二)风险应对措施
社会稳定风险应对措施。强化项目前期工作,科学论证,合理设计,控制拆迁影响规模,从源头上减少社会稳定风险。强化拆迁前期工作,深入调查,充分征求群众意愿,科学合理地进行建设拆迁安置规划。严格落实建设拆迁补偿和社会稳定风险评估制度,充分排查风险因素,科学评估风险等级,强化评估结论应用和地方政府维稳责任。
生态环境风险应对措施。严格按照国家相关标准规范,开展无线通信设施建设的评估、监测等工作,保证电磁辐射环境质量满足国家要求,如果发现有超标现象,及时责令建设单位进行整改。按照相关管理要求,配套建设有害气体、废渣、废水等处理设备。项目建设运行过程中,将严格按照国家有关环境保护法规和要求,采购、设置高效低噪声设备,以降低噪声环境影响。
法律纠纷风险应对措施。强化各级地方政府及其下属各部门的契约意识,维护政府信用。加强对投资主体监管,明确投资主体责任。严格执行项目建设和落实项目单位管理制度。规范合作行为,完善合同约定事项。任何形式的合作,应通过签订合同等形式,明确界定合同双方的责权关系、违约处理、争议解决等内容,提前预防法律纠纷风险。
财政金融风险应对措施。创新数字化项目建设投融资体制,积极引入社会资本,鼓励社会资本参与建设和运营。建立规模控制、预算管理和风险预警制度,全面动态监控地方政府性债务情况,及时应对和处理。
技术安全风险应对措施。对新技术方案进行充分论证,确保技术的安全性、可靠性、可行性。对部分新技术,在部署前通过搭建实验网络进行充分实验后再予以实施。在项目建设各个阶段形成规范化、可操作的技术方案和设计文档,指导工程建设并备案。聘请专业的第三方咨询机构进行规划设计。
网络和数据安全风险应对措施。建立适应数字基础设施安全保障体系,深化开展网络安全等级保护及关键信息基础设施保护工作。建立完善的数据管理制度、数据隐私保护制度和安全审查制度,构建数据安全保护体系。加强信息技术应用创新产业发展,推广信创产品应用。部署密码保障系统并开展定期评估,强化密码技术在重要数据保护中的推广应用。
(三)风险等级
本规划在建设数字基础设施、发展数字经济、打造数字政府、发展数字社会、打造面向南亚东南亚辐射中心数字枢纽等方面具有良好的社会效益。规划存在的社会稳定、生态环境、法律纠纷、财政金融、技术安全、网络和数据安全风险具有可控性。在充分落实前述风险应对措施后,确定本规划综合风险等级为“低风险”。
十一、保障措施
(一)强化组织领导
在建设“数字云南”领导小组的统筹下,组织、指导、协调各地各部门推进云南数字化发展。做好规划的贯彻实施,加强综合协调和督促落实,以重大项目、重点企业为切入口,完善项目评估督导和统计工作。各地各部门要加强对数字化发展的学习研究,提高数字化认知水平,统一思想行动,结合本地本部门实际认真贯彻落实,并根据各自职责,研究制定本地本部门推进数字化发展的实施方案。构建数字经济统计指标监测体系、考核评估体系,建立全省数字经济运行监测预警机制。
(二)注重人才引培
加大人才引进力度,加强数字化发展重点领域人才需求调查,编制引才指导目录、建立人才数据库,实施高层次人才引进计划,对高层次人才实行人才梯队配套、科研条件配套、管理机制配套的特殊政策。落实科研人员“双聘制”,探索高端、紧缺科技人才“多点执业”。发挥创新创业孵化器作用,推进项目和人才一体化引进,增强高水平项目、科研平台等对高端人才的吸引力,实现以项目招引人才、以产业集聚人才,在创新创业、安家落户、子女就学、医疗养老等方面为各类人才提供更加优质的服务。根据需要和实际向用人主体充分授权,发挥用人主体在人才培养、引进、使用中的积极作用。完善数字人才培养体系,充分发挥好科研院所、高等院校、企事业单位、社会组织等平台作用,加强数字化创新型、应用型、技能型人才培养,大力推进知识更新工程、技能提升行动,培养造就一批战略科研人才、科技领军人才、青年科技人才和高水平创新团队。支持科研院所在云南设立分院(所),积极培育数字化发展所需人才。各地政府结合企业需求,畅通校企合作人才招聘渠道,针对重点企业创新人力资源服务机制,满足企业用人需求,降低企业招聘成本,逐步解决人力资源内荒外溢的突出矛盾。
(三)优化发展环境
继续深化“放管服”改革,简化行政审批事项,降低数字经济新业态企业设立门槛,采取包容审慎的监管模式。强化数字经济重大平台、重大项目建设中的能耗、土地、频谱等要素保障。引导基础共性标准、关键技术标准的研制及推广,加快智能制造、物联网、车联网等细分领域的标准化工作,推进大数据采集、管理、共享、交易等标准规范的制定和实施。落实5G基站建设、数据中心电价优惠、区块链产业支持等配套政策,全方位营造数字产业发展环境。加强和改进反垄断、反不正当竞争监管,防止资本无序扩张,维护数字经济领域公平有序。
(四)培育市场主体
以市场投入为主,积极引导社会资本参与“数字云南”建设,推进省内外数字化发展交流与合作,积极与行业龙头企业合作,开展以商招商、精准招商、产业链招商,大力引入国内数字经济龙头企业落地云南。鼓励省、州、市、县、区国资企业参与“数字云南”建设,发挥国有资本引领带动作用。优化完善创新创业和营商环境,充分发挥社会资本活力。鼓励企业参与数字技术相关国际标准化组织的工作,与海外企业开展数字技术应用合作,打造国际合作新平台。
(五)加强融资保障
统筹整合全省信息化、电子政务等财政资金,用好新型基础设施建设专项资金,积极争取中央预算内投资、地方政府专项债等资金,加大“数字云南”各领域重点工程建设投入。研究设立云南省数字经济产业发展基金,撬动企业和社会资本在数字化重大项目、重大工程、重大平台等投资。积极支持有条件的数字经济企业上市融资。加强银企政沟通协调,创新融资方式,引导金融机构加大对重大项目支持力度。
附件:1.名词解释
2.指标解释
附件1
名词解释
1.数字经济:是指以数据资源作为关键生产要素、以现代信息网络作为重要载体、以信息通信技术的有效使用作为效率提升和经济结构优化的重要推动力的一系列经济活动。主要包括数字产业化(数字经济核心产业)和产业数字化两部分。
2.数字经济核心产业:是指为产业数字化发展提供数字技术、产品、服务、基础设施和解决方案,以及完全依赖于数字技术、数据要素的各类经济活动。
3.数字产业化:即数字经济核心产业,主要包括计算机通信和其他电子设备制造业、电信广播电视和卫星传输服务、互联网和相关服务、软件和信息技术服务业等,是数字经济发展的基础。
4.产业数字化:指应用数字技术和数据资源为传统产业带来的产出增加和效率提升,是数字技术与实体经济的融合。
5.云计算:指通过网络“云”将巨大的数据计算处理程序进行分解,并通过多部服务器组成的系统进行处理和分析,以提高资源利用率、降低IT成本为驱动的计算模式。
6.大数据:指以容量大、类型多、存取速度快、应用价值高为主要特征的数据集合,正快速发展为对数量巨大、来源分散、格式多样的数据进行采集、存储和关联分析,从中发现新知识、创造新价值、提升新能力的新一代信息技术和服务业态。
7.人工智能:是利用数字计算机或者数字计算机控制的机器模拟、延伸和扩展人的智能,感知环境、获取知识并使用知识获得最佳结果的理论、方法、技术及应用系统。
8.工业互联网:是新一代网络信息技术与现代工业融合发展的新产业和应用生态,是工业经济数字化、网络化、智能化的重要基础设施,是互联网从消费领域向生产领域、从虚拟经济向实体经济拓展的核心载体。
9.工业互联网平台:是面向制造业数字化、网络化、智能化需求,构建基于海量数据采集、汇聚、分析的服务体系,支撑制造资源泛在连接、弹性供给、高效配置的工业云平台。
10.工业互联网标识解析二级节点:是工业互联网标识解析体系的中间环节,主要面向行业和区域,是衔接国家顶级节点和企业的重要枢纽,是标识解析体系的关键环节。
11.5G:第五代移动通信技术,简称5G或5G技术。
12.IPv6:互联网协议第6版,用于替代现行版本IP协议(IPv4)的下一代IP协议。IPv4最大的问题在于网络地址资源有限,严重制约了互联网的应用和发展,而IPv6不仅能解决网络地址资源数量的问题,而且能够解决多种设备连接互联网的障碍。
13.区块链:利用块链式数据结构来验证与存储数据、利用分布式节点共识算法来生成和更新数据、利用密码学的方式保证数据传输和访问的安全、利用由自动化脚本代码组成的智能合约来编程和操作数据的一种全新的分布式基础架构与计算方式。
14.智能制造:一种由智能机器和人类专家共同组成的人机一体化智能系统,它在制造过程中能进行智能活动,诸如分析、推理、判断、构思和决策等。通过人与智能机器的合作共事,去扩大、延伸和部分地取代人类专家在制造过程中的脑力劳动。它把制造自动化的概念更新,扩展到柔性化、智能化和高度集成化。
15.上云用数赋智:源于《国家发展改革委 中央网信办印发〈关于推进“上云用数赋智”行动培育新经济发展实施方案〉的通知》(发改高技〔2020〕552号),指大力培育数字经济新业态,深入推进企业数字化转型,打造数据供应链,以数据流引领物资流、人才流、技术流、资金流,形成产业链上下游和跨行业融合的数字化生态体系。
16.BIM(Building Information Modeling):建筑信息模型,是指利用数字化技术建立的虚拟建筑工程三维模型,帮助设计团队、施工单位、设施运营部门和业主等各方人员进行协同工作,提高工作效率、节省资源、降低成本。
17.两化融合管理体系贯标:是指工业和信息化部通过评审,认定申报企业符合《信息化和工业化融合管理体系基础和术语》和《信息化和工业化融合管理体系要求》两项国家标准,并给予评定证书和补贴的工作体系。
18.国家级互联网骨干直联点:作为国家重要通信枢纽,主要用于汇聚和疏通区域乃至全国网间通信流量,是我国互联网网间互联架构的顶层关键环节。目前全国有北京、上海、广州、成都、武汉、西安、沈阳、南京、重庆、郑州、杭州、贵阳、福州、南宁、太原是国家级互联网骨干直联点。
附件2
指标解释
1.5G基站数量(万个):省内整网5G基站总数量。
2.互联网省际出口带宽(Tbps):本省电信企业与其他省电信运营企业之间的互联网连接总带宽。
3.数字经济核心产业增加值占地区生产总值比重(%):我省数字经济核心产业的增加值占全省地区生产总值的比例。
4.电子信息制造业主营业务收入(亿元):全省从事电子信息制造业的企业主营业务年度收入。电子信息制造业是研制和生产电子设备及各种电子元件、器件、仪器、仪表的工业,主要包括计算机制造、通信设备制造、广播电视设备制造、雷达及配套设备制造、视听设备制造、电子器件制造、电子元件制造、通用仪器仪表制造等行业。
5.软件和信息技术服务业主营业务收入(亿元):全省从事软件和信息技术服务业的企业主营业务年度收入。软件和信息技术服务业是指利用计算机、通信网络等技术对信息进行生产、收集、处理、加工、存储、运输、检索、利用并提供信息服务的业务活动,主要包括信息技术咨询、信息技术系统集成、软硬件开放、信息技术外包等。
6.国家工业互联网应用示范平台(个):全省获评国家工业互联网应用示范平台的数量。
7.两化融合管理体系贯标达标企业(个):经过工业和信息化部认定两化融合管理体系贯标达标的企业数量。两化融合管理体系贯标是指工业和信息化部通过评审,认定申报企业符合《信息化和工业化融合管理体系基础和术语》和《信息化和工业化融合管理体系要求》两项国家标准,并给予评定证书和补贴的工作体系。
8.政务服务事项网上可办率(%)(涉密事项除外):除涉密事项外,全省支持网办的政务服务事项与政务服务事项总数之比。
9.政务服务事项全程网办和零跑动率(%):全省支持全程网办和零跑动的政务服务事项与政务服务事项总数之比。
10.智慧校园融合应用示范学校(个):获评智慧校园融合应用示范学校的校园数量。智慧校园融合应用示范学校是指运用数字技术,围绕校园管理与服务模式、教学组织模式等开展创新示范建设,形成制度、模式和应用成果,促进教育教学模式变革。
11.二级以上公立医院电子病历普及率(%):全省已建立电子病历系统二级以上公立医院数量与全省二级以上公立医院总数之比。
12.数字化城管覆盖率(%):已建成数字化城管的城市数量占全省所有城市的比例。数字化城管是指综合运用数字技术,以数字地图和单元网格划分为基础,集成基础地理、地理编码、市政及社区服务部件事件的多种数据资源,创建城市管理和市民服务综合指挥系统,通过多部门信息共享、协同工作,构建起沟通快捷、责任到位、处置及时、运转高效的城市管理、公共服务的监督和处置新机制。
13.国际互联网数据专用通道数量(条):全省获批建设的国际互联网数据专用通道数量。国际互联网数据专用通道数量是指面向外向型产业园区建设的直达我国互联网国际关口局的专用链路,以优化提升园区国际通信服务能力。