近日,人民数据管理有限公司(国家大数据灾备中心)委托北京产权交易所为“人民星云”卫星星座冠名权招商项目(项目编号:GR2020BJ1001961)公开征集意向合作方。目前,项目正式挂牌,所有信息以挂牌内容为准。


人民数据系人民日报、人民网旗下“党管数据”理论和实践的平台。公司致力于构建全方位的大数据运营生态系统,通过党和国家社会数据转换的快捷通道,实现国家全域大数据安全、精准服务于党的“科学执政、数据执政、智慧执政”的新发展理念,使大数据更加便捷、高效地服务于经济社会发展,为各行各业广泛应用。

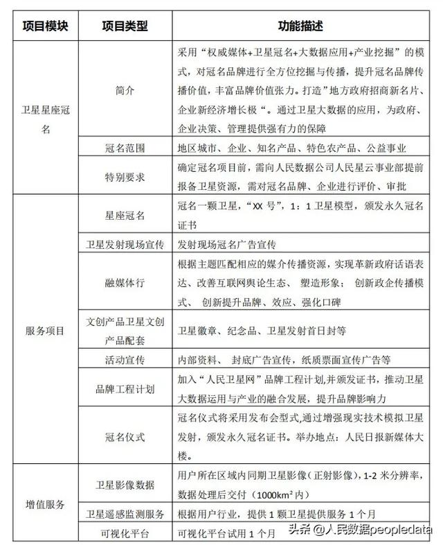
人民星云卫星冠名服务采用“权威媒体+卫星冠名+大数据应用+产业挖掘”的模式,对冠名品牌进行全方位挖掘与传播,提升冠名品牌传播价值,丰富品牌价值张力。打造地方政府招商新名片、企业新经济增长极。
通过卫星大数据的应用,为政府、企业决策、管理提供强有力的保障。依托人民日报、人民网强大的舆情监测和党建宣传服务能力,充分利用人民网的党网权威和舆论引导优势、资源优势、数据优势、全媒体技术优势,与各地政府、企业等用户合作开展商业卫星星座冠名服务,科学探索实施卫星产业商业化、市场化的运作模式。

卫星星座冠名服务产品配置清单
冠名的地方政府或企业,可加入“人民卫星网民族品牌计划”,为区域、企业、特色农产品带来的超级流量和强大的品牌宣传。同时,卫星冠名结合用户需求,利用专属卫星星座提供的卫星遥感数据资源,以最实用、最高效的方式,为我国农业、林业、国土、环境、城市规划、基础设施等行业提供数据产品和综合服务。

2019年12月27日,“人民一号”卫星发射新闻发布会
媒体宣传:卫星冠名采用新闻发布会的形式,通过人民日报、人民网等央级新闻媒体,多平台、多系统为冠名企业进行宣传。

2020年1月15日,“人民一号”卫星发射
发射观礼:卫星发射中心观礼卫星发射,现场感受卫星发射的超级震撼。

人民星云商业卫星监测中心
太空大屏:实时可看到冠名卫星“轨道、姿态、状态,运行计划”定制与预演,任务数据分析,故障诊断等。

人民系媒体方阵宣传平台
融媒体行:全媒体深入立体化传播,持续舆论正向引导,立体塑造品牌形象

人民卫星网品牌工程计划(示意图)
人民卫星网品牌工程计划:“人民号”组网卫星数据整合应用
目前该项目通过竞价方式征集意向方。
(责编:梅亚川)