国家发改委官网6月11日消息,国家发改委、国家能源局、中央网信办、工业和信息化部日前印发《能源领域5G应用实施方案》。
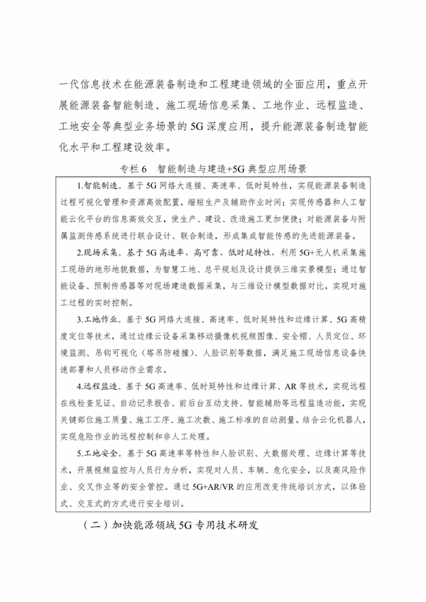
方案指出,未来3-5年,围绕智能电厂、智能电网、智能煤矿、智能油气、综合能源、智能制造与建造等方面拓展一批5G典型应用场景,建设一批5G行业专网或虚拟专网,探索形成一批可复制、易推广的有竞争力的商业模式。研制一批满足能源领域5G应用特定需求的专用技术和配套产品,制定一批重点亟需技术标准,研究建设能源领域5G应用相关技术创新平台、公共服务平台和安全防护体系,显著提升能源领域5G应用产业基础支撑能力。
具体内容如下
关于印发《能源领域5G应用实施方案》的通知
发改能源〔2021〕807号
各省、自治区、直辖市及计划单列市、新疆生产建设兵团发展改革委、能源局、网信办、工业和信息化主管部门,有关中央企业:
为落实党中央、国务院相关部署要求,积极推进能源领域5G应用,国家发展改革委、国家能源局、中央网信办、工业和信息化部联合编制了《能源领域5G应用实施方案》,现印发给你们,请认真遵照执行。
国家发展改革委
国 家 能 源 局
中 央 网 信 办
工业和信息化部
2021年6月7日











