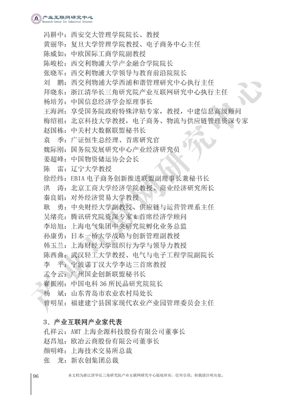
2021年产业互联网发展十大洞察
发布时间:2021-09-17 来源:浙江清华长三角研究院产业互联网研究中心
日前,“2021中国产业互联网与乡村振兴发展论坛暨中国中小企业协会产业互联网专业委员会成立大会”在北京国家会议中心成功召开。会上,清华长三角研究院产业互联网研究中心发布了《2021产业互联网白皮书》。白皮书聚焦于方法论与实践指导特别是运营落地的经验总结上,为处在产业互联网转型过程中的政府领导、产业龙头企业家、行业协会组织者、投资人和广大中小企业提供有价值的参考。

产业互联网是数字时代各垂直产业的新型基础设施,由产业中的骨干企业牵头建设,以共享经济方式提供给产业生态中广大从业者使用。产业互联网通过从整个产业链角度的资源整合和价值链优化,降低整体产业运营成本,提高运营质量与效率,并通过新的产业生态为客户创造更好体验和社会价值。

2020年以来,为支持受疫情影响的中小微企业发展,国家先后出台了支持贸易企业平台化、产业互联网、供应链创新和供应链金融的相关支持政策,助推了产业互联网的发展。与产业互联网3.0时代不同,目前产业链上更多环节正在实现数字化,为全产业链推动产业互联网服务创造了条件,再加上区块链、AI、大数据等新技术应用,让服务更加智能为产业互联网生态发展创造了条件。

白皮书认为,目前互联网发展的主战场已从消费互联网转向产业互联网,这既是国家政策的指引,又是各传统产业发展受困必须转型的现实迫切需求。近年来各垂直产业的产业互联网平台陆续涌现,尤其在农粮、生鲜、钢铁、能源、化工、工业品、汽车汽配等领域。

白皮书指出,通过大量产业互联网的案例研究,所有产业互联网成功实践的背后都有一些共性的经验总结:

产业升级不会带来竞争加剧,而是融合发展与协同共赢。

产业升级的难点不在于技术创新,而在于机制创新。

产业大数据应用将成为产业互联网平台的核心能力。

产业互联网转型是系统工程,专业综合服务或将成为标配。

产业互联网不会形成寡头垄断,但领先者具有先发优势。

产业互联网的特性,决定混合所有制平台公司成为其首选的生 产关系。

产业互联网发展不能急功近利,要有战略定力。

产业互联网的共享价值观与行业治理规则的建立是产业互联网 始终如一的目标。

目前,我国产业互联网在区域产业集群转型实践中已经步入爆发式成长 阶段。据统计,我国有 2000 多个区县,这些区县汇聚了 1380 多种产业,其 中许多县都是全国领先或者具有全国影响力的优势产业集群,并且很多区县 有多个特色产业,比如海宁市的家纺、皮革、经编等,沂南县的肉鸭、板材等, 建宁县的水稻种子、莲子等。2021 年农业农村部、财政部联合推出农业产业 融合发展政策,将新创 50 个优势特色产业集群。在各级政府强大的政策引领 下,区县产业集群利用区位地理上的产业集中优势,借助发展产业互联网平 台来放大纵向协作与横向互补关系,形成具有明显成本优势和创新优势的区 域经济系统。

白皮书认为,产业互联网发展已进入4.0阶段,并总结了对产业互联网发展新趋势的十大洞察:

一、数字经济迎来全面发展新时代

数字经济与实体经济融合不断加深,数字基础设施加快普及。

新动能持续壮大,数字经济发展亮点不断涌现。

政策合力支撑数字经济全面健康发展。

“上云用数赋智”等政策引领,助推产业互联网的高速发展。

产业互联网将是未来十年的新蓝海,市场规模在20万亿级以上。

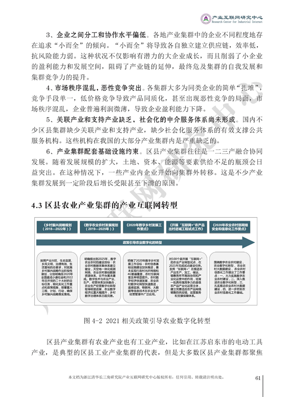
二、区县特色产业数字化迎来全面爆发转型机会

“乡村振兴”上升为未来十五年国家重大的战略任务,是全党工作的“重中之重”。

产业发展是乡村振兴的最大支撑,壮大特色优势产业是产业发展的关键。

促进小农户生产和现代产业发展有机衔接,是农民增收的重要来源。

新技术赋能农村一二三产业,将成为下一步乡村产业发展的重点。

打造乡村特色产业互联网,县域层面是产业互联网的最佳切入点与落地保障。

三、产业互联网与技术融合发展迎来全新发展格局

产业互联网平台通过新技术赋能,将颠覆传统产业的服务模式和价值体系。

金融科技的主体是产业互联网金融,是产业互联网价值兑现的重要方式。

四、互联网和SaaS服务平台向产业互联网转型

消费互联网和贸易 B2B 平台,逐渐向全产业链数字化服务平台转型。

区域中小型互联网平台,可作为产业互联网平台生态圈服务商而共生共赢。

特色农产品和厂家直播带货,成为产业互联网产品销售的新渠道。

五、“双碳”战略推动制造业产业互联网转型升级

“双碳”战略目标,已经上升为国家级战略目标。

“双碳目标”有利于推动我国工业制造业产业链升级。

“双碳目标”规制的核心在于促进制造业行业绿色全要素生产率的提升。

产业互联网能帮助实现“双碳”目标,解决产业结构和产业体系问题

六、金融科技融合产业互联网成为解决中小企业融资难主要渠道

中小企业的资产规模、信用等级、抗风险能力等现状造成其融资困难。

以产业互联网平台为基础的供应链金融服务,成为增强中小企业服务黏性的有力抓手。

区块链等新技术的应用为产业互联网金融风控体系提供了更好的保障。

核心企业的应收账款服务需求量巨大,是产业互联网服务的重要机会点。

七、场景需求将是产业互联网发展主要推动力

传统从经验和技术入手建立的互联网平台,通常难以实现既定的经营目标。

不同区域产业的结构、规模、痛点的差异,决定了产业互联网解决方案的差异。

产业互联网的目标是解决产业的痛点,而痛点存在于具体的场景之中。

解决产业场景中存在的问题,是产业互联网的价值所在。

八、要素市场化配置激发产业互联网活力

国家大力支持要素市场化配置,是产业互联网转型发展的战略支撑。

土地要素市场化配置,是产业互联网转型的物质基础。

劳动力要素市场化配置,有助于解决产业互联网发展的人才难题。

技术要素市场化配置,激发新技术在产业互联网中的广泛应用和价值共享。

九、产业互联网推动供应链“双循环”战略落地

产业互联网发展将提升国内各产业集群整体供应链效率,有利于国内大循环。

畅通国内产业链,必须着力促进产业基础高级化、产业链数字化,畅通产业链大动脉和微循环。

供应链数字化,将带来供应链从产业局部的完善到全域完善的转变。

产业链供应链畅通是国民经济高质量循环的基础,关键在于产业基础再造和产业链提升。

十、产业人才培育和团队运营能力需要系统提升

现代化产业体系的建设,产业人才的培养和提升是关键。

产业服务人员的管理与专业化程度,也是产业互联网发展的突出需求。

产业互联网中与人相关的动态要素质量,直接影响产业互联网的落地效果。

产业互联网建设中,专业化的运营将直接影响产业互联网的增长绩效。

报告内容如下

编辑:薛姣